Research article

Integrating confidence level-based p, q, r-spherical fuzzy rough Einstein Bonferroni aggregation operators with the CRITIC-CODAS approach for prioritizing waste treatment techniques

  • Published: 20 March 2026
  • MSC : 03E72, 90B50

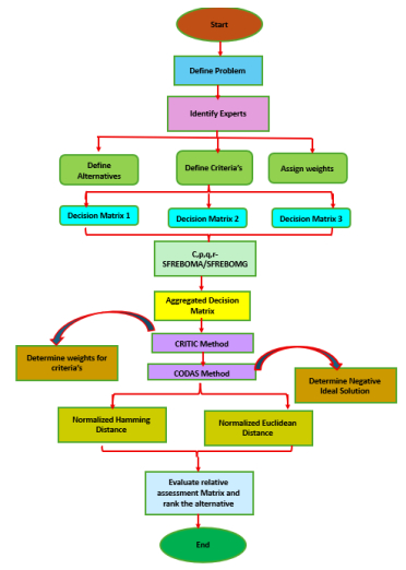
  • Multi-criteria decision-making (MCDM) techniques play a crucial role in solving real-life problems with imprecision and uncertainty. The p, q, r-spherical fuzzy rough set (p, q, r-SFRS) is an important development over FS theory for flexible representation of hesitancy, membership, and non-membership degrees. In this paper, we present a nuanced decision-making approach named confidence levels. Moreover, p, q, r-spherical fuzzy rough Einstein Bonferroni ($ {C}_{p, q, r} $-SFREBOM) aggregation operators, such as the p, q, r-spherical fuzzy rough Einstein Bonferroni weighted geometric operator ($ {C}_{p, q, r} $-SFREBOMWG) and p, q, r-spherical fuzzy rough Einstein Bonferroni weighted average operator ($ {C}_{p, q, r} $-SFREBOMWA), plays a crucial role in providing a strong support for MCDM analysis. The method considers lower and upper approximations of alternatives and synthesizes judgments along criteria based on expert confidence levels. The operational laws, theorems, and properties of p, q, r-SFREBOMWG and q, r-SFREBOMWA are explained, showing the superiority and importance of the suggested work, providing more accurate results than existing approaches. Integrating the newly proposed operator with multi-decision-making techniques like criteria importance through intercriteria correlation (CRITIC) and combinative distance-based assessment (CODAS) is a unique approach. A case study was considered to validate the efficacy and usability of the proposed operators in prioritizing sustainable municipal solid waste treatment techniques with the CRITIC and CODAS techniques. The computed results were compared with approaches to further support the outcomes of the proposed work. The comparison was done with technique for order preference by similarity to ideal solution (TOPSIS), and weighted aggregated sum product assessment (WASPAS) to assess the proposed work's reliability. Additionally, comparative and sensitivity analyses were conducted to demonstrate the robustness and excellence of the $ {C}_{p, q, r} $-SFREBOM approach with that of conventional MCDM methods.

    Citation: O. S. Deepa, Nandana Vasudevan. Integrating confidence level-based p, q, r-spherical fuzzy rough Einstein Bonferroni aggregation operators with the CRITIC-CODAS approach for prioritizing waste treatment techniques[J]. AIMS Mathematics, 2026, 11(3): 7353-7399. doi: 10.3934/math.2026303

    Related Papers:

  • Multi-criteria decision-making (MCDM) techniques play a crucial role in solving real-life problems with imprecision and uncertainty. The p, q, r-spherical fuzzy rough set (p, q, r-SFRS) is an important development over FS theory for flexible representation of hesitancy, membership, and non-membership degrees. In this paper, we present a nuanced decision-making approach named confidence levels. Moreover, p, q, r-spherical fuzzy rough Einstein Bonferroni ($ {C}_{p, q, r} $-SFREBOM) aggregation operators, such as the p, q, r-spherical fuzzy rough Einstein Bonferroni weighted geometric operator ($ {C}_{p, q, r} $-SFREBOMWG) and p, q, r-spherical fuzzy rough Einstein Bonferroni weighted average operator ($ {C}_{p, q, r} $-SFREBOMWA), plays a crucial role in providing a strong support for MCDM analysis. The method considers lower and upper approximations of alternatives and synthesizes judgments along criteria based on expert confidence levels. The operational laws, theorems, and properties of p, q, r-SFREBOMWG and q, r-SFREBOMWA are explained, showing the superiority and importance of the suggested work, providing more accurate results than existing approaches. Integrating the newly proposed operator with multi-decision-making techniques like criteria importance through intercriteria correlation (CRITIC) and combinative distance-based assessment (CODAS) is a unique approach. A case study was considered to validate the efficacy and usability of the proposed operators in prioritizing sustainable municipal solid waste treatment techniques with the CRITIC and CODAS techniques. The computed results were compared with approaches to further support the outcomes of the proposed work. The comparison was done with technique for order preference by similarity to ideal solution (TOPSIS), and weighted aggregated sum product assessment (WASPAS) to assess the proposed work's reliability. Additionally, comparative and sensitivity analyses were conducted to demonstrate the robustness and excellence of the $ {C}_{p, q, r} $-SFREBOM approach with that of conventional MCDM methods.



    加载中


    [1] L. A. Zadeh, Fuzzy sets, Inf. Control, 8 (1965), 338–353.
    [2] K. T. Atanassov, Intuitionistic fuzzy sets, Fuzzy Sets Syst., 20 (1986), 87–96. https://doi.org/10.1016/S0165-0114(86)80034-3 doi: 10.1016/S0165-0114(86)80034-3
    [3] R. R. Yager, Pythagorean membership grades in multicriteria decision making, IEEE Trans. Fuzzy Syst., 22 (2014), 958–965. https://doi.org/10.1109/TFUZZ.2013.2278989 doi: 10.1109/TFUZZ.2013.2278989
    [4] T. Senapati, R. R. Yager, Fermatean fuzzy sets, J. Ambient Intell. Human. Comput., 11 (2020), 663–674. https://doi.org/10.1007/s12652-019-01377-0 doi: 10.1007/s12652-019-01377-0
    [5] R. R. Yager, Generalized orthopair fuzzy sets, IEEE Trans. Fuzzy Syst., 25 (2017), 1222–1230. https://doi.org/10.1109/TFUZZ.2016.2604005 doi: 10.1109/TFUZZ.2016.2604005
    [6] R. Krishankumar, A. R. Mishra, P. Rani, F. Ecer, K. S. Ravichandran, Assessment of zero-carbon measures for sustainable transportation in smart cities: a CRITIC-MARCOS framework based on q-rung fuzzy preferences, IEEE Int. Things J., 10 (2023), 18651–18662. https://doi.org/10.1109/JIOT.2023.3293513 doi: 10.1109/JIOT.2023.3293513
    [7] Z. S. Xu, R. R. Yager, Some geometric aggregation operators based on intuitionistic fuzzy sets, Int. J. Gen. Syst., 35 (2006), 417–433. https://doi.org/10.1080/03081070600574353 doi: 10.1080/03081070600574353
    [8] G. Shahzadi, M. Akram, A. N. Al-Kenani, Decision-making approach under Pythagorean fuzzy yager weighted operators, Mathematics, 8 (2020), 70. https://doi.org/10.3390/math8010070 doi: 10.3390/math8010070
    [9] Z. Ma, Z. Xu, Symmetric Pythagorean fuzzy weighted geometric/averaging operators and their application in multicriteria decision-making problems, Int. J. Intell. Syst., 31 (2016), 1198–1219. https://doi.org/10.1002/int.21823 doi: 10.1002/int.21823
    [10] P. Liu, P. Wang, Some q-rung orthopair fuzzy aggregation operators and their applications to multiple-attribute decision making, Int. J. Intell. Syst., 33 (2018), 231–460. https://doi.org/10.1002/int.21927 doi: 10.1002/int.21927
    [11] N. Yaqoob, M. Gulistan, M. M. Abbas, K. Hayat, M. M. Al-Shamiri, Dombi aggregation operator in terms of complex bipolar fuzzy sets with application in decision making problems, Complex Intell. Syst., 11 (2025), 483. https://doi.org/10.1007/s40747-025-02078-2 doi: 10.1007/s40747-025-02078-2
    [12] M. R. Seikh, U. Mandal, Multiple attribute group decision making based on quasirung orthopair fuzzy sets: application to electric vehicle charging station site selection problem, Eng. Appl. Artif. Intell., 115 (2022), 105299. https://doi.org/10.1016/j.engappai.2022.105299 doi: 10.1016/j.engappai.2022.105299
    [13] V. Torra, Hesitant fuzzy sets, Int. J. Intell. Syst., 25 (2010), 529–539. https://doi.org/10.1002/int.20418 doi: 10.1002/int.20418
    [14] R. Krishankumar, K. S. Ravichandran, P. Liu, S. Kar, A. H. Gandomi, A decision framework under probabilistic hesitant fuzzy environment with probability estimation for multi-criteria decision making, Neural Comput. Appl., 33 (2021), 8417–8433. https://doi.org/10.1007/s00521-020-05595-y doi: 10.1007/s00521-020-05595-y
    [15] F. Smarandache, Neutrosophic set–a generalization of the intuitionistic fuzzy set, Int. J. Pure Appl. Math., 24 (2005), 287–297.
    [16] M. Ali, I. Deli, F. Smarandache, The theory of neutrosophic cubic sets and their applications in pattern recognition, J. Intell. Fuzzy Syst., 30 (2016), 1957–1963. https://doi.org/10.3233/IFS-151906 doi: 10.3233/IFS-151906
    [17] D. Ajay, S. Broumi, J. Aldring, An MCDM method under neutrosophic cubic fuzzy sets with geometric Bonferroni mean operator, Neutrosophic Sets Syst., 32 (2020), 187–202. https://doi.org/10.5281/zenodo.3723621 doi: 10.5281/zenodo.3723621
    [18] F. K. Gundogdu, C. Kahraman, Extension of WASPAS with spherical fuzzy sets, Informatica, 30 (2019), 269–292. https://doi.org/10.5555/ios.INF1223 doi: 10.5555/ios.INF1223
    [19] L. Wang, H. Zhang, J. Wang, Frank Choquet Bonferroni mean operators of bipolar neutrosophic sets and their application to multi-criteria decision-making problems, Int. J. Fuzzy Syst., 20 (2018), 1237–1250. https://doi.org/10.1007/s40815-017-0373-3 doi: 10.1007/s40815-017-0373-3
    [20] M. Riaz, H. M. A. Farid, Multicriteria decision-making with proportional distribution based spherical fuzzy fairly aggregation operators, I. J. Intell. Syst., 37 (2022), 7079–7109. https://doi.org/10.1002/int.22873 doi: 10.1002/int.22873
    [21] C. Kahraman, B. Oztaysi, S. C. Onar, I. Otay, Q-spherical fuzzy sets and their usage in multi-attribute decision making, Developments of Artificial Intelligence Technologies in Computation and Robotics, 2020,217–225. https://doi.org/10.1142/9789811223334_0027 doi: 10.1142/9789811223334_0027
    [22] E. K. Zavadskas, R. Krishankumar, K. S. Ravichandran, A. Vilkonis, J. Antucheviciene, Hyperbolic fuzzy set decision framework for construction contracts integrating CRITIC and WASPAS for dispute mitigation, Autom. Construction, 174 (2025), 106137. https://doi.org/10.1016/j.autcon.2025.106137 doi: 10.1016/j.autcon.2025.106137
    [23] R. Krishankumar, D. Sundararajan, M. Deveci, K. S. Ravichandran, X. Wen, B. B. Zaidan, A decision framework with q-rung fuzzy preferences for ranking barriers affecting clean energy utilization within healthcare industry, IEEE Trans. Eng. Manage., 71 (2024), 15349–15362. https://doi.org/10.1109/TEM.2024.3488325 doi: 10.1109/TEM.2024.3488325
    [24] S. Dhruva, R. Krishankumar, K. S. Ravichandran, A. Kaklauskas, E. K. Zavadskas, P. Gupta, Selection of waste treatment methods for food sources: an integrated decision model using q-rung fuzzy data, LOPCOW, and COPRAS techniques, Clean Technol. Environ. Policy, 27 (2025), 5069–5093. https://doi.org/10.1007/s10098-025-03160-6 doi: 10.1007/s10098-025-03160-6
    [25] D. Monika, S. K. Jena, S. Dey, On some new aggregation operators for T-spherical fuzzy hypersoft sets with application in renewable energy sources, Int. J. Inf. Technol., 15 (2023), 2333–2341. https://doi.org/10.1007/s41870-023-01258 doi: 10.1007/s41870-023-01258
    [26] A. Thilagavathy, S. Mohanaselvi, Cubical fuzzy Einstein Bonferroni mean geometric aggregation operators and their applications to multiple criteria group decision making problems, IAENG Int. J. Comput. Sci., 50 (2023), 1–27.
    [27] A. B. Azim, A. Ali, A. S. Khan, S. Ali, F. A. Awwad, E. A. Ismail, q-spherical fuzzy rough Einstein geometric aggregation operator for image understanding and interpretations, IEEE Access, 12 (2024), 140380–140411. https://doi.org/10.1109/ACCESS.2024.3423387 doi: 10.1109/ACCESS.2024.3423387
    [28] M. Rahim, F. Amin, E. M. T. Eldin, A. E. W. Khalifa, S. Ahmad, p, q-spherical fuzzy sets and their aggregation operators with application to third-party logistic provider selection, J. Intell. Fuzzy Syst., 46 (2024), 505–528. https://doi.org/10.3233/JIFS-235297 doi: 10.3233/JIFS-235297
    [29] G. Büyüközkan, Y. Karabulut, F. Göçer, Spherical fuzzy sets based integrated DEMATEL, ANP, VIKOR approach and its application for renewable energy selection in Turkey, Appl. Soft Comput., 158 (2024), 111465. https://doi.org/10.1016/j.asoc.2024.111465 doi: 10.1016/j.asoc.2024.111465
    [30] M. Abdel-Basset, A. Gamal, K. M. Sallam, I. M. Hezam, A. M. Alshamrani, Sustainable flue gas treatment system assessment for iron and steel sector: spherical fuzzy MCDM‐based innovative multistage approach, Int. J. Energy Res., 47 (2023), 6645065. https://doi.org/10.1155/2023/6645065 doi: 10.1155/2023/6645065
    [31] M. Akram, D. Saleem, T. Al-Hawary, Spherical fuzzy graphs with application to decision-making, Math. Comput. Simul., 25 (2022), 8. https://doi.org/10.3390/mca25010008 doi: 10.3390/mca25010008
    [32] M. Munir, H. Kalsoom, K. Ullah, T. Mahmood, Y. M. Chu, T-spherical fuzzy Einstein hybrid aggregation operators and their applications in multi-attribute decision making problems, Symmetry, 12 (2020), 365. https://doi.org/10.3390/sym12030365 doi: 10.3390/sym12030365
    [33] A. B. Azim, A. Ali, A. S. Khan, F. A. Awwad, S. Ali, E. A. A. Ismail, Applications of q-spherical fuzzy rough CODAS to the assessment of a problem involving renewable energy site selection, IEEE Access, 12 (2024), 114100–114122. https://doi.org/10.1109/ACCESS.2024.3412193 doi: 10.1109/ACCESS.2024.3412193
    [34] A. Ayuğdu, S. Gül, A novel entropy proposition for spherical fuzzy sets and its application in multiple attribute decision-making, Int. J. Intell. Syst., 35 (2020), 1354–1374. https://doi.org/10.1002/int.22256 doi: 10.1002/int.22256
    [35] P. Rani, A. R. Mishra, Fermatean fuzzy Einstein aggregation operators-based MULTIMOORA method for electric vehicle charging station selection, Expert Syst. Appl., 182 (2021), 115267. https://doi.org/10.1016/j.eswa.2021.115267 doi: 10.1016/j.eswa.2021.115267
    [36] Z. Ali, T. Mahmood, M. S. Yang, Complex T-spherical fuzzy aggregation operators with application to multi-attribute decision making, Symmetry, 12 (2020), 1311. https://doi.org/10.3390/sym12081311 doi: 10.3390/sym12081311
    [37] H. Garg, K. Ullah, T. Mahmood, N. Hassan, N. Jan, T-spherical fuzzy power aggregation operators and their applications in multi-attribute decision making, J. Ambient Intell. Human. Comput., 12 (2021), 9067–9080. https://doi.org/10.1007/s12652-020-02600-z doi: 10.1007/s12652-020-02600-z
    [38] P. Liu, B. Zhu, P. Wang, M. Shen, An approach based on linguistic spherical fuzzy sets for public evaluation of shared bicycles in China, Eng. Appl. Artif. Intell., 87 (2020), 103295. https://doi.org/10.1016/j.engappai.2019.103295 doi: 10.1016/j.engappai.2019.103295
    [39] A. Guleria, R. K. Bajaj, T-spherical fuzzy soft sets and its aggregation operators with application in decision-making, Sci. Iran., 28 (2021), 1014–1029. https://doi.org/10.24200/sci.2019.53027.3018 doi: 10.24200/sci.2019.53027.3018
    [40] I. M. Sharaf, E. A. H. A. Khalil, A spherical fuzzy TODIM approach for green occupational health and safety equipment supplier selection, Int. J. Manage. Sci. Eng. Manage., 16 (2021), 1–13. https://doi.org/10.1080/17509653.2020.1788467 doi: 10.1080/17509653.2020.1788467
    [41] A. R. Komijan, A. K. Yazdi, Y. Tan, L. Ocampo, F. Nasrollahpourniazi, Spherical fuzzy multicriteria decision making for evaluating healthcare service quality of hospitals during the global pandemic, Int. J. Comput. Intell. Syst., 17 (2024), 105. https://doi.org/10.1007/s44196-024-00487-8 doi: 10.1007/s44196-024-00487-8
    [42] S. Xu, R. Nupur, D. Kannan, R. Sharma, P. Sharma, S. Kumar, et al., An integrated fuzzy MCDM approach for manufacturing process improvement in MSMEs, Ann. Oper. Res., 322 (2023), 1037–1073. https://doi.org/10.1007/s10479-022-05093-5 doi: 10.1007/s10479-022-05093-5
    [43] L. Kang, S. Khan, M. Rahim, K. Shah, T. Abdeljawad, Development of p, q, r-spherical fuzzy aggregation operators: application in decision-making in logo design, IEEE Access, 16 (2024), 68393–68409. https://doi.org/10.1109/ACCESS.2024.3394694 doi: 10.1109/ACCESS.2024.3394694
    [44] M. Rahim, S. Ahmad, S. A. Bajri, R. Alharbi, H. A. Khalifa, Confidence levels-based p, q, r-spherical fuzzy aggregation operators and their application in selection of solar panels, IEEE Access, 12 (2024), 57863–57878. https://doi.org/10.1109/ACCESS.2024.3389296 doi: 10.1109/ACCESS.2024.3389296
    [45] N. Koohathongsumrit, W. Chankham, W. Meethom, Multimodal transport route selection: an integrated fuzzy hierarchy risk assessment and multiple criteria decision-making approach, Transp. Res. Interdiscip. Perspect., 28 (2024), 101252. https://doi.org/10.1016/j.trip.2024.101252 doi: 10.1016/j.trip.2024.101252
    [46] C. Achillas, N. Moussiopoulos, A. Karagiannidis, G. Banias, G. Perkoulidis, The use of multi-criteria decision analysis to tackle waste management problems: a literature review, Waste Manage. Res., 31 (2013), 115–129. https://doi.org/10.1177/0734242X12470203 doi: 10.1177/0734242X12470203
    [47] S. M. Santos, M. M. Silva, R. M. Melo, S. Gavazza, L. Florencio, M. T. Kato, Multi-criteria analysis for municipal solid waste management in a Brazilian metropolitan area, Environ. Monitor. Assessment, 189 (2017), 561. https://doi.org/10.1007/s10661-017-6283-x doi: 10.1007/s10661-017-6283-x
    [48] S. Jovanovic, S. Savic, N. Jovicic, G. Boskovic, Z. Djordjevic, Using multi-criteria decision making for selection of the optimal strategy for municipal solid waste management, Waste Manage. Res., 34 (2016), 884–895. https://doi.org/10.1177/0734242X16654753 doi: 10.1177/0734242X16654753
    [49] Y. Ali, Z. Aslam, H. S. Dar, U. U. Mumtaz, A multi-criteria decision analysis of solid waste treatment options in Pakistan: Lahore City—a case in point, Environ. Syst. Decis., 38 (2018), 528–543. https://doi.org/10.1007/s10669-018-9672-y doi: 10.1007/s10669-018-9672-y
    [50] A. Soni, P. K. Das, S. Kumar, Application of q-rung orthopair fuzzy based SWARA-COPRAS model for municipal waste treatment technology selection, Environ. Sci. Pollut. Res., 30 (2023), 88111–88131. https://doi.org/10.1007/s11356-023-28602-w doi: 10.1007/s11356-023-28602-w
    [51] J. Lan, J. Wu, Y. Guo, C. Wei, G. Wei, H. Gao, CODAS methods for multiple attribute group decision making with interval-valued bipolar uncertain linguistic information and their application to risk assessment of Chinese enterprises' overseas mergers and acquisitions, Econ. Res., 34 (2021), 3166–3182. https://doi.org/10.1080/1331677X.2020.1868323 doi: 10.1080/1331677X.2020.1868323
    [52] G. Chaoui, R. Yaagoubi, M. Mastere, Integrating geospatial technologies and multi-criteria decision analysis for sustainable and resilient urban planning, Chall. Sustain., 13 (2025), 122–134. https://doi.org/10.56578/cis130109 doi: 10.56578/cis130109
    [53] S. Turgay, E. E. Başar, M. Çalışan, M. F. Geçkil, M. Baydaş, Ž. Stević, Enhancing decision quality in smart manufacturing: uncertainty-aware evaluation of edge–cloud architectures with T-spherical hesitant fuzzy rough sets, Int. J. Comput. Methods Exp. Meas., 13 (2025), 211–225. https://doi.org/10.18280/ijcmem.130201 doi: 10.18280/ijcmem.130201
    [54] E. K. Özekenci, A multi-criteria framework for economic decision support in urban sustainability: comparative insights from european cities, Int. J. Econ. Sci., 14 (2025). 162–181. https://doi.org/10.31181/ijes1412025188 doi: 10.31181/ijes1412025188
    [55] A. Katrancı, N. Kundakcı, K. Arman, Fuzzy SIWEC and fuzzy RAWEC methods for sustainable waste disposal technology selection, Spectrum Oper. Res., 3 (2026), 87–102. https://doi.org/10.31181/sor31202633 doi: 10.31181/sor31202633
  • Reader Comments
  • © 2026 the Author(s), licensee AIMS Press. This is an open access article distributed under the terms of the Creative Commons Attribution License (http://creativecommons.org/licenses/by/4.0)
通讯作者: 陈斌, bchen63@163.com
  • 1. 

    沈阳化工大学材料科学与工程学院 沈阳 110142

  1. 本站搜索
  2. 百度学术搜索
  3. 万方数据库搜索
  4. CNKI搜索

Metrics

Article views(390) PDF downloads(21) Cited by(0)

Article outline

Figures and Tables

Figures(7)  /  Tables(17)

Other Articles By Authors

/

DownLoad:  Full-Size Img  PowerPoint
Return
Return

Catalog