Research article

An improved aphid optimization algorithm with soft thresholding

  • Published: 05 February 2026
  • MSC : 90C59, 90C90

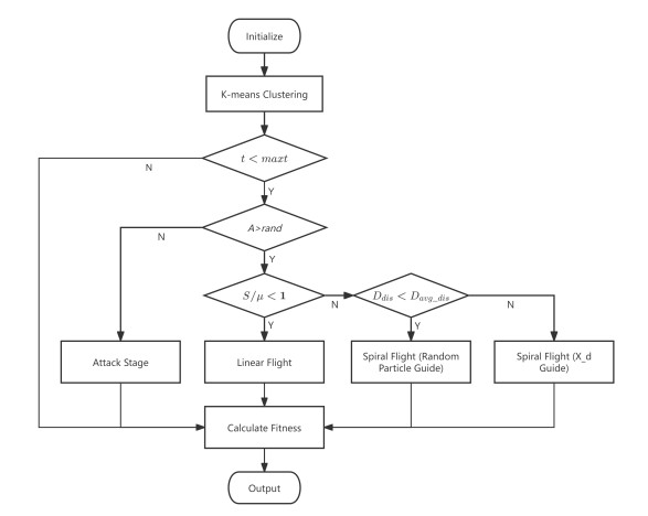
  • To address excessive randomness, low late-stage convergence efficiency, and premature convergence in the aphid optimization algorithm (AOA), this study proposes a soft-threshold aphid optimization algorithm (STAOA) from a search-dynamics regulation perspective. The soft-threshold function nonlinearly controls update amplitudes to adaptively suppress or release step sizes, enhancing local exploitation while preserving global exploration and achieving a dynamic balance between them. A soft-threshold-based perturbation strategy further improves the ability to escape local optima, forming a hierarchical search regulation framework. Experiments on 23 benchmark functions, the CEC2019 test suite, and agricultural unmanned aerial vehicle (UAV) path planning tasks show that the STAOA outperforms several representative metaheuristic algorithms in accuracy, stability, and convergence speed, verifying the effectiveness of the soft-threshold mechanism in search-dynamics regulation and UAV path planning optimization.

    Citation: Renyun Liu, Helei Kang, Rui Bao, Siyi Gong, Yifei Yao, Yang Wu. An improved aphid optimization algorithm with soft thresholding[J]. AIMS Mathematics, 2026, 11(2): 3534-3559. doi: 10.3934/math.2026144

    Related Papers:

  • To address excessive randomness, low late-stage convergence efficiency, and premature convergence in the aphid optimization algorithm (AOA), this study proposes a soft-threshold aphid optimization algorithm (STAOA) from a search-dynamics regulation perspective. The soft-threshold function nonlinearly controls update amplitudes to adaptively suppress or release step sizes, enhancing local exploitation while preserving global exploration and achieving a dynamic balance between them. A soft-threshold-based perturbation strategy further improves the ability to escape local optima, forming a hierarchical search regulation framework. Experiments on 23 benchmark functions, the CEC2019 test suite, and agricultural unmanned aerial vehicle (UAV) path planning tasks show that the STAOA outperforms several representative metaheuristic algorithms in accuracy, stability, and convergence speed, verifying the effectiveness of the soft-threshold mechanism in search-dynamics regulation and UAV path planning optimization.



    加载中


    [1] J. Tang, G. Liu, Q. T. Pan, A review on representative swarm intelligence algorithms for solving optimization problems: applications and trends, IEEE-CAA J. Automatic., 8 (2021), 1627–1643. http://dx.doi.org/10.1109/JAS.2021.1004129 doi: 10.1109/JAS.2021.1004129
    [2] M. Jain, V. Saihjpal, N. Singh, S. B. Singh, An overview of variants and advancements of PSO algorithm, Appl. Sci., 12 (2022), 8392. http://dx.doi.org/10.3390/app12178392 doi: 10.3390/app12178392
    [3] L. Y. Wang, Q. J. Cao, Z. X. Zhang, S. Mirjalili, W. G. Zhao, Artificial rabbits optimization: A new bio-inspired meta-heuristic algorithm for solving engineering optimization problems, Eng. Appl. Artif. Intel., 114 (2022), 105082. http://dx.doi.org/10.1016/j.engappai.2022.105082 doi: 10.1016/j.engappai.2022.105082
    [4] A. H. Gandomi, X. S. Yang, S. Talatahari, A. H. Alavi, Metaheuristic algorithms in modeling and optimization, In: Metaheuristic applications in structures and infrastructures, Amsterdam: Elsevier, 2013, 1–24. http://dx.doi.org/10.1016/C2011-0-08778-1
    [5] R. Y. Liu, N. Zhou, Y. F. Yao, F. H. Yu, An aphid inspired metaheuristic optimization algorithm and its application to engineering, Sci. Rep., 12 (2022), 18064. http://dx.doi.org/10.1038/s41598-022-22170-8 doi: 10.1038/s41598-022-22170-8
    [6] S. S. Rezk, K. S. Selim, Metaheuristic-based ensemble learning: an extensive review of methods and applications, Neural Comput. Applic., 36 (2024), 17931–17959. http://dx.doi.org/10.1007/s00521-024-10203-4 doi: 10.1007/s00521-024-10203-4
    [7] R. Rani, S. Jain, H. Garg, A review of nature-inspired algorithms on single-objective optimization problems from 2019 to 2023, Artif. Intell. Rev., 57 (2024), 126. http://dx.doi.org/10.1007/s10462-024-10747-w doi: 10.1007/s10462-024-10747-w
    [8] P. K. Mandal, A review of classical methods and Nature-Inspired Algorithms (NIAs) for optimization problems, Results in Control and Optimization, 13 (2023), 100315. http://dx.doi.org/10.1016/j.rico.2023.100315 doi: 10.1016/j.rico.2023.100315
    [9] W. Chu, X. G. Gao, S. Sorooshian, A new evolutionary search strategy for global optimization of high-dimensional problems, Inform. Sciences, 181 (2011), 4909–4927. http://dx.doi.org/10.1016/j.ins.2011.06.024 doi: 10.1016/j.ins.2011.06.024
    [10] L. Chen, H. Q. Lu, H. W. Li, G. J. Wang, L. Chen, Dimension-by-dimension enhanced cuckoo search algorithm for global optimization, Soft Comput., 23 (2019), 11297–11312. http://dx.doi.org/10.1007/s00500-019-03844-4 doi: 10.1007/s00500-019-03844-4
    [11] Z. Y. Meng, Y. X. Zhong, G. J. Mao, Y. Liang, PSO-sono: A novel PSO variant for single-objective numerical optimization, Inform. Sciences, 586 (2022), 176–191. http://dx.doi.org/10.1016/j.ins.2021.11.076 doi: 10.1016/j.ins.2021.11.076
    [12] H. L. Kang, R. Y. Liu, Y. F. Yao, F. H. Yu, Improved Harris hawks optimization for non-convex function optimization and design optimization problems, Math. Comput. Simulat., 204 (2023), 619–639. http://dx.doi.org/10.1016/j.matcom.2022.09.010 doi: 10.1016/j.matcom.2022.09.010
    [13] A. Mokabberi, M. Golsorkhtabaramiri, R. A. Varzi, Proposing an advanced trending-based grey wolf optimizer for single-objective optimization problems, 2024 20th CSI International Symposium on Artificial Intelligence and Signal Processing (AISP), Babol, Iran, 2024, 1–7. http://dx.doi.org/10.1109/AISP61396.2024.10475287
    [14] O. R. Adegboye, A. K. Feda, Improved exponential distribution optimizer: enhancing global numerical optimization problem solving and optimizing machine learning parameters, Cluster Comput., 28 (2025), 128. http://dx.doi.org/10.1007/s10586-024-04753-4 doi: 10.1007/s10586-024-04753-4
    [15] F. Wang, X. J. Wang, S. L. Sun, A reinforcement learning level-based particle swarm optimization algorithm for large-scale optimization, Inform. Sciences, 602 (2022), 298–312. http://dx.doi.org/10.1016/j.ins.2022.04.053 doi: 10.1016/j.ins.2022.04.053
    [16] X. M. Zhu, J. S. Zhang, C. C. Jia, Y. Liu, M. S. Fu, A hybrid black-winged kite algorithm with PSO and differential mutation for superior global optimization and engineering applications, Biomimetics, 10 (2025), 236. http://dx.doi.org/10.3390/biomimetics10040236 doi: 10.3390/biomimetics10040236
    [17] Y. Wang, J. Zhao, X. W. Guo, A multi-strategy enhanced chernobyl disaster optimizer for global optimization and engineering design problems, 2025 37th Chinese Control and Decision Conference (CCDC), Xiamen, China, 2025,178–183. http://dx.doi.org/10.1109/CCDC65474.2025.11090316
    [18] C. L. Huang, M. J. Wang, H. A. Asghar, Z. L. Wang, H. L. Chen, Q-learning enhanced differential evolution for feature selection in high-dimensional medical data analysis, J. King Saud Univ. Comput. Inf. Sci., 37 (2025), 280. http://dx.doi.org/10.1007/s44443-025-00303-z doi: 10.1007/s44443-025-00303-z
    [19] H. T. Sadeeq, A. M. Abdulazeez, Metaheuristics: A review of algorithms, International Journal of Online and Biomedical Engineering, 19 (2023), 142–164. http://dx.doi.org/10.3991/ijoe.v19i09.39683 doi: 10.3991/ijoe.v19i09.39683
    [20] M. S. Shaikh, S. Raj, G. Z. Zheng, S. L. Xie, C. Wang, X. Q. Dong, et al., Applications, classifications, and challenges: a comprehensive evaluation of recently developed metaheuristics for search and analysis, Artif. Intell. Rev., 58 (2025), 390. http://dx.doi.org/10.1007/s10462-025-11377-6 doi: 10.1007/s10462-025-11377-6
    [21] A. E. Piotrowska, A. P. Piotrowski, Improving scale parameters in successful-history-based adaptive differential evolution algorithms, Appl. Soft Comput., 187 (2026), 114288. http://dx.doi.org/10.1016/j.asoc.2025.114288 doi: 10.1016/j.asoc.2025.114288
    [22] H. Pu, Q. X. Zeng, T. R. Song, P. Schonfeld, G. H. Wang, Wei Li, et al., A hybrid proximal policy optimization and particle swarm algorithm for highway alignment optimization, Adv. Eng. Inform., 69 (2026), 103959. http://dx.doi.org/10.1016/j.aei.2025.103959 doi: 10.1016/j.aei.2025.103959
    [23] P. Y. Wei, C. Y. Fan, X. W. Yang, X. Chen, J. H. Gan, X. Deng, et al., HOES: an efficient multi-evolutionary expert system for deep learning model optimization in time series prediction, Sci. Rep., 16 (2026), 527. http://dx.doi.org/10.1038/s41598-025-30014-4 doi: 10.1038/s41598-025-30014-4
    [24] L. Abualigah, M. A. Elaziz, A. M. Khasawneh, M. Alshinwan, R. A. Ibrahim, M. A. A. Al-Qaness, et al., Meta-heuristic optimization algorithms for solving real-world mechanical engineering design problems: a comprehensive survey, applications, comparative analysis, and results, Neural Comput. Applic., 34 (2022), 4081–4110. http://dx.doi.org/10.1007/s00521-021-06747-4 doi: 10.1007/s00521-021-06747-4
    [25] C. Wang, S. Y. Zhang, T. H. Ma, Y. T. Xiao, M. Z. Q. Chen, L. Wang, Swarm intelligence: A survey of model classification and applications, Chinese J. Aeronaut., 38 (2025), 102982. http://dx.doi.org/10.1016/j.cja.2024.03.019 doi: 10.1016/j.cja.2024.03.019
    [26] M. I. Ghazaan, A. S. Oshnari, A. S. Oshnari, A novel adaptive optimization scheme for advancing metaheuristics and global optimization, Swarm Evol. Comput., 91 (2024), 101779. http://dx.doi.org/10.1016/j.swevo.2024.101779 doi: 10.1016/j.swevo.2024.101779
    [27] H. Xu, D. X. Yu, Z. Wang, K. H. Cheong, C. L. P. Chen, Nonsingular predefined time adaptive dynamic surface control for quantized nonlinear systems, IEEE Transactions on Systems, Man, and Cybernetics: Systems, 54 (2024), 5567–5579. http://dx.doi.org/10.1109/TSMC.2024.3407150 doi: 10.1109/TSMC.2024.3407150
    [28] C. He, J. C. Xing, J. L. Li, Q. L. Yang, R. H. Wang, A new wavelet thresholding function based on hyperbolic tangent function, Math. Probl. Eng., 2015 (2015), 528656. http://dx.doi.org/10.1155/2015/528656 doi: 10.1155/2015/528656
    [29] A. Vanderschueren, C. De Vleeschouwer, Are straight-through gradients and soft-thresholding all you need for sparse training, 2023 IEEE/CVF Winter Conference on Applications of Computer Vision (WACV), Waikoloa, HI, USA, 2023, 3797–3806. http://dx.doi.org/10.1109/WACV56688.2023.00380
    [30] P. N. Suganthan, N. Hansen, J. J. Liang, K. Deb, Y.-P. Chen, A. Auger, et al., Problem definitions and evaluation criteria for the CEC 2005 special session on real-parameter optimization, Technical Report, Nanyang Technological University, Singapore, 2005, 1–50.
    [31] J. Liang, B. Y. Qu, D. W. Gong, C. T. Yue, Problem definitions and evaluation criteria for the CEC 2019 competition on evolutionary computation for large-scale optimization, 2019 IEEE Congress on Evolutionary Computation (CEC), 2019, 1–8. http://dx.doi.org/10.13140/RG.2.2.33423.64164
    [32] R. Sowmya, M. Premkumar, P. Jangir, Newton-Raphson-based optimizer: A new population-based metaheuristic algorithm for continuous optimization problems, Eng. Appl. Artif. Intel., 128 (2024), 107532. http://dx.doi.org/10.1016/j.engappai.2023.107532 doi: 10.1016/j.engappai.2023.107532
    [33] M. Gafar, R. A. El-Sehiemy, H. M. Hasanien, A. Abaza, Optimal parameter estimation of three solar cell models using modified spotted hyena optimization, J. Ambient Intell. Human Comput., 15 (2024), 361–372. http://dx.doi.org/10.1007/s12652-022-03896-9 doi: 10.1007/s12652-022-03896-9
    [34] M. Abdel-Basset, R. Mohamed, M. Abouhawwash, Crested Porcupine Optimizer: A new nature-inspired metaheuristic, Knowl.-Based Syst., 284 (2024), 111257. http://dx.doi.org/10.1016/j.knosys.2023.111257 doi: 10.1016/j.knosys.2023.111257
    [35] J. K. Xue, B. Shen, Dung beetle optimizer: A new meta-heuristic algorithm for global optimization, J. Supercomput., 79 (2023), 7305–7336. http://dx.doi.org/10.1007/s11227-022-04959-6 doi: 10.1007/s11227-022-04959-6
    [36] S. J. Zhao, T. R. Zhang, S. L. Ma, M. C. Wang, Sea-horse optimizer: a novel nature-inspired meta-heuristic for global optimization problems, Appl. Intell., 53 (2023), 11833–11860. http://dx.doi.org/10.1007/s10489-022-03994-3 doi: 10.1007/s10489-022-03994-3
    [37] G.-J. Lai, T. Li, B.-J. Shi, RRT-Based optimizer: A novel metaheuristic algorithm based on rapidly-exploring random trees algorithm, IEEE Access, 13 (2025), 42744–42776. http://dx.doi.org/10.1109/ACCESS.2025.3547537 doi: 10.1109/ACCESS.2025.3547537
    [38] A. Lambora, K. Gupta, K. Chopra, Genetic algorithm–A literature review, 2019 International Conference on Machine Learning, Big Data, Cloud and Parallel Computing (COMITCon), Faridabad, India, 2019,380–384. http://dx.doi.org/10.1109/COMITCon.2019.8862255
    [39] T. M. Shami, A. A. El-Saleh, M. Alswaitti, Q. Al-Tashi, M. A. Summakieh, S. Mirjalili, Particle swarm optimization: A comprehensive survey, IEEE Access, 10 (2022), 10031–10061. http://dx.doi.org/10.1109/ACCESS.2022.3142859 doi: 10.1109/ACCESS.2022.3142859
    [40] S. Aggarwal, N. Kumar, Path planning techniques for unmanned aerial vehicles: A review, solutions, and challenges, Comput. Commun., 149 (2020), 270–299. http://dx.doi.org/10.1016/j.comcom.2019.10.014 doi: 10.1016/j.comcom.2019.10.014
    [41] F. F. Du, Y. X. Ju, Z. Li, M. M. Wang, N. N. Xue, Optimization research on task assignment of plant protection UAVs based on ant colony algorithm, Technology and Economy in Areas of Communications, 22 (2020), 17–20. http://dx.doi.org/10.19348/j.cnki.issn1008-5696.2020.05.004 doi: 10.19348/j.cnki.issn1008-5696.2020.05.004
  • Reader Comments
  • © 2026 the Author(s), licensee AIMS Press. This is an open access article distributed under the terms of the Creative Commons Attribution License (http://creativecommons.org/licenses/by/4.0)
通讯作者: 陈斌, bchen63@163.com
  • 1. 

    沈阳化工大学材料科学与工程学院 沈阳 110142

  1. 本站搜索
  2. 百度学术搜索
  3. 万方数据库搜索
  4. CNKI搜索

Metrics

Article views(535) PDF downloads(40) Cited by(0)

Article outline

Figures and Tables

Figures(9)  /  Tables(9)

Other Articles By Authors

/

DownLoad:  Full-Size Img  PowerPoint
Return
Return

Catalog