Research article Special Issues

Neural network dynamics for modeling competency development trajectories in complex social-educational systems

  • Published: 03 February 2026
  • MSC : 37N40, 62H30, 62M10, 68T07, 91D30, 97P80

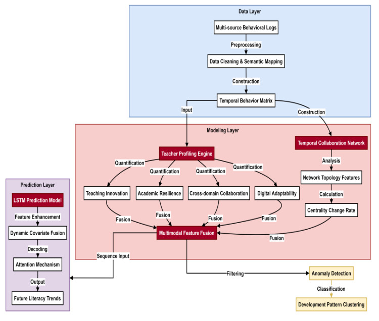
  • The dynamics of Artificial Neural Networks (ANNs) have emerged as a cornerstone of computational intelligence, providing transformative insights into learning behaviors, stability properties, and predictive modeling in complex systems. In this study, we proposed a dynamic neural network framework designed to model and forecast competency development trajectories in socio-educational environments, situated within the "New liberal arts" paradigm. By synthesizing multi-source behavioral data into longitudinal competency profiles, we characterize evolving collaboration networks through dynamic centrality indicators. Unsupervised learning techniques, specifically DBSCAN and K-means clustering, were implemented to identify and categorize divergent developmental pathways. To encapsulate these temporal fluctuations, a Long Short-Term Memory (LSTM) recurrent neural network was developed, with a rigorous focus on convergence behavior, trajectory forecasting stability, and cross-domain generalization. The results demonstrated robust performance, evidenced by Mean Absolute Errors (MAE) ranging from 0.203 to 0.247 and high correlation coefficients (0.85–0.87), thereby validating the efficacy of ANN dynamics in modeling evolving human competencies. Beyond the educational domain, this framework underscores the broader utility of neural network dynamics for analyzing complex, human-centered systems, furthering the interdisciplinary expansion of ANN applications.

    Citation: Yue Li. Neural network dynamics for modeling competency development trajectories in complex social-educational systems[J]. AIMS Mathematics, 2026, 11(2): 3290-3313. doi: 10.3934/math.2026134

    Related Papers:

  • The dynamics of Artificial Neural Networks (ANNs) have emerged as a cornerstone of computational intelligence, providing transformative insights into learning behaviors, stability properties, and predictive modeling in complex systems. In this study, we proposed a dynamic neural network framework designed to model and forecast competency development trajectories in socio-educational environments, situated within the "New liberal arts" paradigm. By synthesizing multi-source behavioral data into longitudinal competency profiles, we characterize evolving collaboration networks through dynamic centrality indicators. Unsupervised learning techniques, specifically DBSCAN and K-means clustering, were implemented to identify and categorize divergent developmental pathways. To encapsulate these temporal fluctuations, a Long Short-Term Memory (LSTM) recurrent neural network was developed, with a rigorous focus on convergence behavior, trajectory forecasting stability, and cross-domain generalization. The results demonstrated robust performance, evidenced by Mean Absolute Errors (MAE) ranging from 0.203 to 0.247 and high correlation coefficients (0.85–0.87), thereby validating the efficacy of ANN dynamics in modeling evolving human competencies. Beyond the educational domain, this framework underscores the broader utility of neural network dynamics for analyzing complex, human-centered systems, furthering the interdisciplinary expansion of ANN applications.



    加载中


    [1] C. Ni, Research on the training path of professional core literacy matching ability of private universities under the background of new liberal arts, Open J. Soc. Sci., 9 (2021), 163–172. https://doi.org/10.4236/jss.2021.910012 doi: 10.4236/jss.2021.910012
    [2] J. T. Gómez, A. Rodriguez-Hidalgo, Y. V. J. Naranjo, C. Peláez-Moreno, Teaching differently: the digital signal processing of multimedia content through the use of liberal arts, IEEE Signal Process. Mag., 38 (2021), 94–104. https://doi.org/10.1109/MSP.2021.3053218 doi: 10.1109/MSP.2021.3053218
    [3] N. S. Baron, A. Mangen, Doing the reading: The decline of long long-form reading in higher education, Poetics Today, 42 (2021), 253–279. https://doi.org/10.1215/03335372-8883248 doi: 10.1215/03335372-8883248
    [4] X. Wen, X. Zhu, The professional development path of senior high school english teachers under the background of core literacy, Acad. J. Humanit. Soc. Sci., 5 (2022), 10–14. https://dx.doi.org/10.25236/AJHSS.2022.050703 doi: 10.25236/AJHSS.2022.050703
    [5] S. Nikou, M. Aavakare, An assessment of the interplay between literacy and digital technology in higher education, Educ. Inf. Technol., 26 (2021), 3893–3915. https://doi.org/10.1007/s10639-021-10451-0 doi: 10.1007/s10639-021-10451-0
    [6] L. A. T. Nguyen, A. Habók, Tools for assessing teacher digital literacy: A review, J. Comput. Educ., 11 (2024), 305–346. https://doi.org/10.1007/s40692-022-00257-5 doi: 10.1007/s40692-022-00257-5
    [7] Z. Yan, D. Carless, Self-assessment is about more than self: The enabling role of feedback literacy, Assess. Eval. High. Educ., 47 (2022), 1116–1128. https://doi.org/10.1080/02602938.2021.2001431 doi: 10.1080/02602938.2021.2001431
    [8] I. M. Mujtahid, M. Berlian, R. Vebrianto, M. Thahir, D. Irawan, The development of digital age literacy: A case study in Indonesia, J. Asian Fin. Econ. Bus., 8 (2021), 1169–1179. https://doi.org/10.13106/JAFEB.2021.VOL8.NO2.1169 doi: 10.13106/JAFEB.2021.VOL8.NO2.1169
    [9] A. J. T. Tohara, S. M. Shuhidan, F. D. S. Bahry, M. N. bin Nordin, Exploring digital literacy strategies for students with special educational needs in the digital age, Turk. J. Comput. Math. Educ., 12 (2021), 3345–3358.
    [10] J. Sun, H. Ma, Y. Zeng, D. Han, Y. Jin, Promoting the AI teaching competency of K-12 computer science teachers: A TPACK-based professional development approach, Educ. Inf. Technol., 28 (2023), 1509–1533. https://doi.org/10.1007/s10639-022-11256-5 doi: 10.1007/s10639-022-11256-5
    [11] Y. Lavrysh, I. Lytovchenko, V. Lukianenko, T. Golub, Teaching during the wartime: Experience from Ukraine, Educ. Philos. Theory, 57 (2025), 197–204. https://doi.org/10.1080/00131857.2022.2098714 doi: 10.1080/00131857.2022.2098714
    [12] D. Carless, N. Winstone, Teacher feedback literacy and its interplay with student feedback literacy, Teach. High. Educ., 28 (2023), 150–163. https://doi.org/10.1080/13562517.2020.1782372 doi: 10.1080/13562517.2020.1782372
    [13] I. W. Anwar, S. P. Sailuddin, Academic reading difficulties in higher education, J. Lang. Lang. Teach., 10 (2022), 309–314. https://doi.org/10.33394/jollt.v10i2.4849 doi: 10.33394/jollt.v10i2.4849
    [14] P. Cardon, C. Fleischmann, J. Aritz, M. Logemann, J. Heidewald, The challenges and opportunities of AI-assisted writing: Developing AI literacy for the AI age, Bus. Prof. Commun. Q., 86 (2023), 257–295. https://doi.org/10.1177/23294906231176517 doi: 10.1177/23294906231176517
    [15] M. Perkins, Academic integrity considerations of AI large language models in the post-pandemic era: ChatGPT and beyond, J. Univ. Teach. Learn. Pract., 20 (2023), 07. https://doi.org/10.53761/1.20.02.07 doi: 10.53761/1.20.02.07
    [16] P. Gao, J. Li, S. Liu, An introduction to key technology in artificial intelligence and big data driven e-learning and e-education, Mobile Netw. Appl., 26 (2021), 2123–2126. https://doi.org/10.1007/s11036-021-01777-7 doi: 10.1007/s11036-021-01777-7
    [17] T. Nazaretsky, M. Ariely, M. Cukurova, G. Alexandron, Teachers' trust in AI-powered educational technology and a professional development program to improve it, Br. J. Educ. Technol., 53 (2022), 914–931. https://doi.org/10.1111/bjet.13232 doi: 10.1111/bjet.13232
    [18] C. Y. Su, Y. H. Li, C. H. Chen, Understanding the behavioral patterns of university teachers toward using a learning management system, Int. J. Emerg. Technol. Learn., 16 (2021), 129–145. https://doi.org/10.3991/ijet.v16i14.22685 doi: 10.3991/ijet.v16i14.22685
    [19] Z. Xuan, DRN-LSTM: A deep residual network based on long short-term memory network for students behavior recognition in education, J. Appl. Sci. Eng., 26 (2022), 245–252. http://dx.doi.org/10.6180/jase.202302_26(2).0010 doi: 10.6180/jase.202302_26(2).0010
    [20] B. Harder, N. Naujoks-Schober, M. D. S. Hopp, Capturing the complex: An intraindividual temporal network analysis of learning resource regulation, Educ. Sci., 15 (2025), 728. https://doi.org/10.3390/educsci15060728 doi: 10.3390/educsci15060728
    [21] E. M. Almetwally, I. Elbatal, M. Elgarhy, A. R. Kamel, Implications of machine learning techniques for prediction of motor health disorders in Saudi Arabia, Alex. Eng. J., 127 (2025), 1193–1208. https://doi.org/10.1016/j.aej.2025.07.015 doi: 10.1016/j.aej.2025.07.015
    [22] C. D. Han, S. N. Phillipson, V. C. S. Lee, Modelling the interactions between resources and academic achievement: An artificial neural network approach, Educ. Sci., 15 (2025), 519. https://doi.org/10.3390/educsci15050519 doi: 10.3390/educsci15050519
    [23] N. S. Chen, E. Smyrnova-Trybulska, N. Morze, A. Ślósarz, T. Glushkova, M. Przybyła-Kasperek, et al., Education in the era of AI, enhancing skills, challenges and perspectives–International context and national experience, Int. J. Res. E-Learn., 10 (2024), 1–30. https://doi.org/10.31261/IJREL.2024.10.2.06 doi: 10.31261/IJREL.2024.10.2.06
    [24] J. M. Gavhane, R. Pagare, Artificial intelligence for education and its emphasis on assessment and adversity quotient: A review, Educ. Train., 66 (2024), 609–645. https://doi.org/10.1108/ET-04-2023-0117 doi: 10.1108/ET-04-2023-0117
    [25] J. G. Mercado-Rojas, R. Tariq, J. A. Marchina-Herrera, I. Artemova, J. Sanabria-Z, Framework for AI integration in citizen science: Insights from the SKILIKET project, IEEE Rev. Iberoam. Tec. Aprendiz., 20 (2025), 200–208. https://doi.org/10.1109/RITA.2025.3599155 doi: 10.1109/RITA.2025.3599155
    [26] D. Panchal, M. Champaneria, A. Agarwal, M. Shah, Unlocking the power of machine learning in education: A comprehensive overview of opportunities and challenges, In: The intersection of 6G, AI/machine learning, and embedded systems, CRC Press, 2025.
    [27] A. C. Graesser, J. P. Sabatini, H. Li, Educational psychology is evolving to accommodate technology, multiple disciplines, and twenty-first-century skills, Annu. Rev. Psychol., 73 (2022), 547–574. https://doi.org/10.1146/annurev-psych-020821-113042 doi: 10.1146/annurev-psych-020821-113042
    [28] R. Miniankou, A. Puptsau, Artificial Intelligence as a tool for human-machine partnership in the educational process, In: Lecture notes in networks and systems, Cham: Springer, 913 (2023), 514–527. https://doi.org/10.1007/978-3-031-53598-7_46
  • Reader Comments
  • © 2026 the Author(s), licensee AIMS Press. This is an open access article distributed under the terms of the Creative Commons Attribution License (http://creativecommons.org/licenses/by/4.0)
通讯作者: 陈斌, bchen63@163.com
  • 1. 

    沈阳化工大学材料科学与工程学院 沈阳 110142

  1. 本站搜索
  2. 百度学术搜索
  3. 万方数据库搜索
  4. CNKI搜索

Metrics

Article views(662) PDF downloads(44) Cited by(0)

Article outline

Figures and Tables

Figures(7)  /  Tables(3)

Other Articles By Authors

/

DownLoad:  Full-Size Img  PowerPoint
Return
Return

Catalog