Review

Deep learning-based object detection: A comprehensive review of YOLO, RCNN, and SSD series

  • Published: 30 March 2026
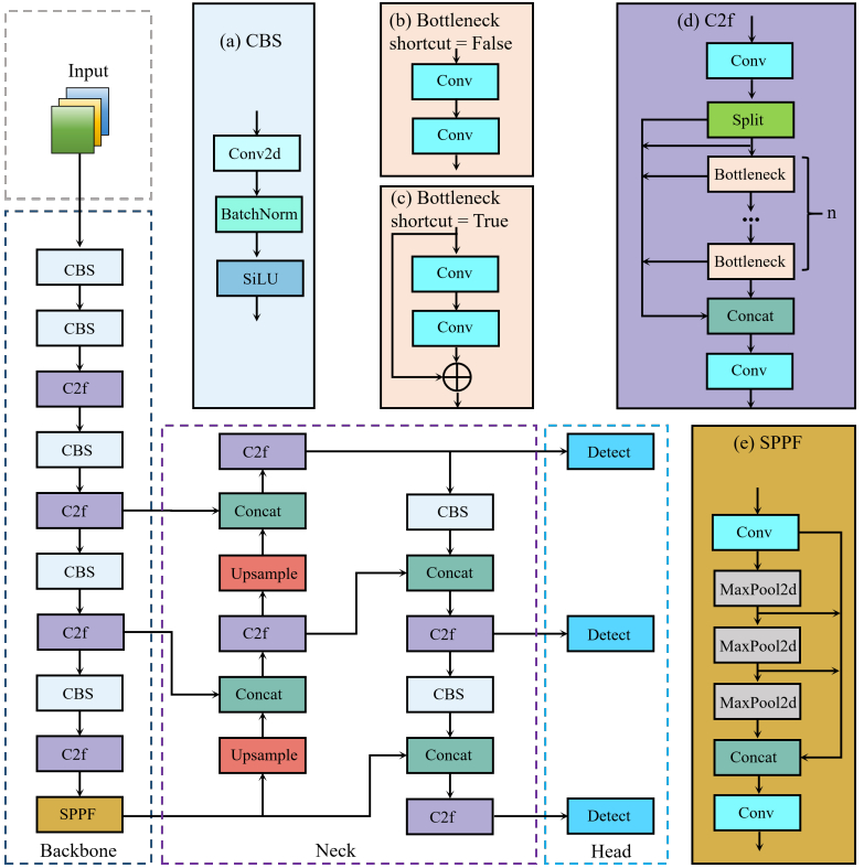
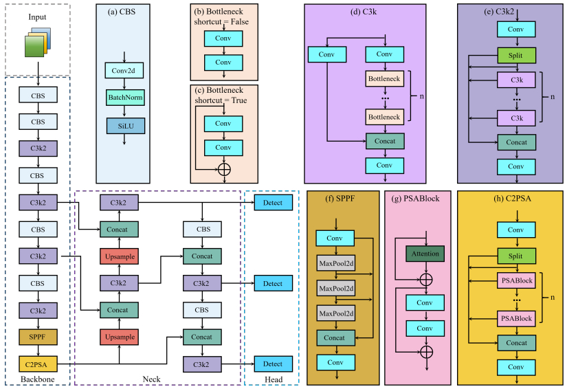
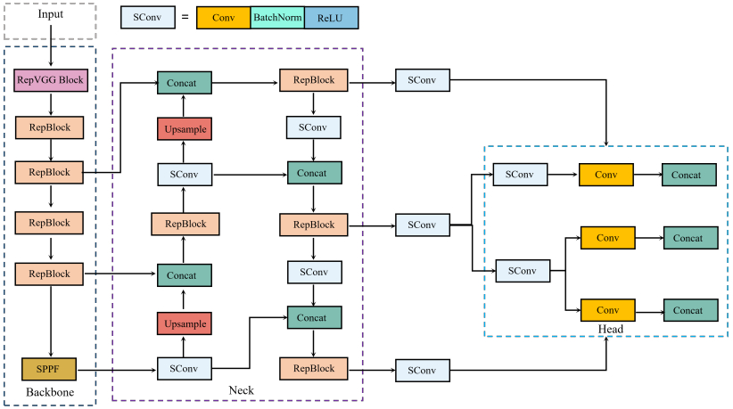
  • In recent years, with the development of science and technology, deep learning technology has also been continuously advancing. As an important application field of deep learning, computer vision has increasingly broad application prospects. Among them, object detection is an extremely important branch of computer vision. This technology has been widely applied in many fields such as environmental monitoring, traffic management, and agricultural evaluation. This paper focused on introducing deep learning-based computer vision object detection and small object detection technologies. In general, object detection methods can be divided into two major categories, namely one-stage and two-stage object detection algorithms. In further subdivision, we roughly classified object detection technologies into three categories: 1) object detection frameworks based on the you only look once (YOLO) series; 2) object detection frameworks based on the region-based convolutional neural network (R-CNN) series; 3) object detection frameworks based on the SSD (single shot multibox detector) series. In addition, we also introduced a series of real application scenarios of small object detection algorithms, such as small object detection based on unmanned aerial vehicles (UAVs) and remote sensing images. Finally, we summarized object detection and small object detection, and we look forward to some possible future research or improvement directions of this technology.

    Citation: Wu Zeng, Guojun Mao, Mei Li, Shuaibing Yin. Deep learning-based object detection: A comprehensive review of YOLO, RCNN, and SSD series[J]. Electronic Research Archive, 2026, 34(4): 2674-2731. doi: 10.3934/era.2026124

    Related Papers:

  • In recent years, with the development of science and technology, deep learning technology has also been continuously advancing. As an important application field of deep learning, computer vision has increasingly broad application prospects. Among them, object detection is an extremely important branch of computer vision. This technology has been widely applied in many fields such as environmental monitoring, traffic management, and agricultural evaluation. This paper focused on introducing deep learning-based computer vision object detection and small object detection technologies. In general, object detection methods can be divided into two major categories, namely one-stage and two-stage object detection algorithms. In further subdivision, we roughly classified object detection technologies into three categories: 1) object detection frameworks based on the you only look once (YOLO) series; 2) object detection frameworks based on the region-based convolutional neural network (R-CNN) series; 3) object detection frameworks based on the SSD (single shot multibox detector) series. In addition, we also introduced a series of real application scenarios of small object detection algorithms, such as small object detection based on unmanned aerial vehicles (UAVs) and remote sensing images. Finally, we summarized object detection and small object detection, and we look forward to some possible future research or improvement directions of this technology.



    加载中


    [1] G. Zhang, J. Chen, G. Gao, J. Li, S. Liu, X. Hu, SAFDNet: A simple and effective network for fully sparse 3d object detection, in 2024 IEEE/CVF Conference on Computer Vision and Pattern Recognition (CVPR), (2024), 14477–14486. https://doi.org/10.1109/CVPR52733.2024.01372
    [2] C. M. Badgujar, A. Poulose, H. Gan, Agricultural object detection with you only look once (YOLO) algorithm: A bibliometric and systematic literature review, Comput. Electron. Agric., 223 (2024), 109090. https://doi.org/10.1016/j.compag.2024.109090 doi: 10.1016/j.compag.2024.109090
    [3] Z. Liu, J. Hou, X. Wang, X. Ye, J. Wang, H. Zhao, et al., Lion: Linear group rnn for 3d object detection in point clouds, Adv. Neural Inf. Process. Syst., 37 (2024), 13601–13626. https://doi.org/10.52202/079017-0435 doi: 10.52202/079017-0435
    [4] W. Lim, K. S. C. Yong, B. T. Lau, C. C. L. Tan, Future of generative adversarial networks (GAN) for anomaly detection in network security: A review, Comput. Secur., 139 (2024), 103733. https://doi.org/10.1016/j.cose.2024.103733 doi: 10.1016/j.cose.2024.103733
    [5] S. Islam, M. T. Aziz, H. R. Nabil, J. R. Jim, M. F. Mridha, M. M. Kabir, et al., Generative adversarial networks (GANs) in medical imaging: Advancements, applications, and challenges, IEEE Access, 12 (2024), 35728–35753. https://doi.org/10.1109/ACCESS.2024.3370848 doi: 10.1109/ACCESS.2024.3370848
    [6] W. Zeng, H. Zhu, C. Lin, Z. Xiao, A survey of generative adversarial networks and their application in text-to-image synthesis, Electron. Res. Arch., 31 (2023), 7142–7181. https://doi.org/10.3934/era.2023362 doi: 10.3934/era.2023362
    [7] R. Archana, P. S. E. Jeevaraj, Deep learning models for digital image processing: A review, Artif. Intell. ReV., 57 (2024), 11. https://doi.org/10.1007/s10462-023-10631-z doi: 10.1007/s10462-023-10631-z
    [8] F. Gao, X. Jin, X. Zhou, J. Dong, Q. Du, MSFMamba: Multi-scale feature fusion state space model for multi-source remote sensing image classification, IEEE Trans. Geosci. Remote Sens., 63 (2025), 1–16. https://doi.org/10.1109/TGRS.2025.3535622 doi: 10.1109/TGRS.2025.3535622
    [9] L. Chen, S. Li, Q. Bai, J. Yang, S. Jiang, Y. Miao, Review of image classification algorithms based on convolutional neural networks, Remote Sens., 13 (2021), 4712. https://doi.org/10.3390/rs13224712 doi: 10.3390/rs13224712
    [10] M. Wankhade, A. C. S. Rao, C. Kulkarni, A survey on sentiment analysis methods, applications, and challenges, Artif. Intell. Revi., 55 (2022), 5731–5780. https://doi.org/10.1007/s10462-022-10144-1 doi: 10.1007/s10462-022-10144-1
    [11] K. L. Tan, C. P. Lee, K. M. Lim, A survey of sentiment analysis: Approaches, datasets, and future research, Appl. Sci., 13 (2023), 4550. https://doi.org/10.3390/app13074550 doi: 10.3390/app13074550
    [12] A. S. Talaat, Sentiment analysis classification system using hybrid BERT models, J. Big Data, 10 (2023), 110. https://doi.org/10.1186/s40537-023-00781-w doi: 10.1186/s40537-023-00781-w
    [13] A. Shamshiri, K. R. Ryu, J. Y. Park, Text mining and natural language processing in construction, Autom. Constr., 158 (2024), 105200. https://doi.org/10.1016/j.autcon.2023.105200 doi: 10.1016/j.autcon.2023.105200
    [14] S. Feuerriegel, A. Maarouf, D. Bär, D. Geissler, J. Schweisthal, N. Pröllochs, et al., Using natural language processing to analyse text data in behavioural science, Nat. Rev. Psychol., 4 (2025), 96–111. https://doi.org/10.1038/s44159-024-00392-z doi: 10.1038/s44159-024-00392-z
    [15] A. P. Wibawa, F. Kurniawan, Advancements in natural language processing: Implications, challenges, and future directions, Telemat. Inf. Rep., 16 (2024), 100173. https://doi.org/10.1016/j.teler.2024.100173 doi: 10.1016/j.teler.2024.100173
    [16] Y. Zhang, Z. Shen, R. Jiao, Segment anything model for medical image segmentation: Current applications and future directions, Comput. Biol. Med., 171 (2024), 108238. https://doi.org/10.1016/j.compbiomed.2024.108238 doi: 10.1016/j.compbiomed.2024.108238
    [17] M. E. Rayed, S. M. S. Islam, S. I. Niha, J. R. Jim, M. M. Kabir, M. F. Mridha, Deep learning for medical image segmentation: State-of-the-art advancements and challenges, Inf. Med. Unlocked, 47 (2024), 101504. https://doi.org/10.1016/j.imu.2024.101504 doi: 10.1016/j.imu.2024.101504
    [18] F. Isensee, T. Wald, C. Ulrich, M. Baumgartner, S. Roy, K. Maier-Hein, et al., Nnu-net revisited: A call for rigorous validation in 3d medical image segmentation, in International Conference on Medical Image Computing and Computer-Assisted Intervention, (2024), 488–498. https://doi.org/10.1007/978-3-031-72114-4_47
    [19] W. Zeng, Z. Xiao, MinoritySalMix and adaptive semantic weight compensation for long-tailed classification, Image Vision Comput., 152 (2024), 105307. https://doi.org/10.1016/j.imavis.2024.105307 doi: 10.1016/j.imavis.2024.105307
    [20] W. Zeng, Z. Xiao, Enhancing long-tailed classification via multi-strategy weighted experts with hybrid distillation, Multimedia Syst., 31 (2025), 38. https://doi.org/10.1007/s00530-024-01635-y doi: 10.1007/s00530-024-01635-y
    [21] S. Fan, Z. Chai, Z. Fang, Y. Pan, H. Shen, X. Cheng, et al., MaxSwap-Enhanced Knowledge Consistency Learning for long-tailed recognition, Image Vision Comput., 161 (2025), 105643. https://doi.org/10.1016/j.imavis.2025.105643 doi: 10.1016/j.imavis.2025.105643
    [22] W. Zeng, M. Li, Leveraging multi-strategy labels for long-tailed classification, Eng. Appl. Artif. Intell., 166 (2026), 113563. https://doi.org/10.1016/j.engappai.2025.113563 doi: 10.1016/j.engappai.2025.113563
    [23] Y. Tian, C. Chen, K. Sagoe-Crentsil, J. Zhang, W. Duan, Intelligent robotic systems for structural health monitoring: Applications and future trends, Automat. Constr., 139 (2022), 104273. https://doi.org/10.1016/j.autcon.2022.104273 doi: 10.1016/j.autcon.2022.104273
    [24] C. Gao, G. Wang, W. Shi, Z. Wang, Y. Chen, Autonomous driving security: State of the art and challenges, IEEE Internet Things J., 9 (2022), 7572–7595. 10.1109/JIOT.2021.3130054 doi: 10.1109/JIOT.2021.3130054
    [25] S. A. H. Mohsan, M. A. Khan, F. Noor, I. Ullah, M. H. Alsharif, Towards the unmanned aerial vehicles (UAVs): A comprehensive review, Drones, 6 (2022), 147. https://doi.org/10.3390/drones6060147 doi: 10.3390/drones6060147
    [26] A. A. Laghari, A. K. Jumani, R. A. Laghari, H. Nawaz, Unmanned aerial vehicles: A review, Cognit. Rob., 3 (2023), 8–22. https://doi.org/10.1016/j.cogr.2022.12.004 doi: 10.1016/j.cogr.2022.12.004
    [27] S. A. H. Mohsan, N. Q. H. Othman, Y. Li, M. H. Alsharif, M. A. Khan, Unmanned aerial vehicles (UAVs): Practical aspects, applications, open challenges, security issues, and future trends, Intell. Serv. Rob., 16 (2023), 109–137. https://doi.org/10.1007/s11370-022-00452-4 doi: 10.1007/s11370-022-00452-4
    [28] Z. Wu, Y. Peng, W. Wang, Deep learning‐based unmanned aerial vehicle detection in the low altitude clutter background, IET Signal Process., 16 (2022), 588–600. https://doi.org/10.1049/sil2.12133 doi: 10.1049/sil2.12133
    [29] Y. Luo, X. Yu, D. Yang, B. Zhou, A survey of intelligent transmission line inspection based on unmanned aerial vehicle, Artif. Intell. Rev., 56 (2023), 173–201. https://doi.org/10.1007/s10462-022-10189-2 doi: 10.1007/s10462-022-10189-2
    [30] M. Lyu, Y. Zhao, C. Huang, H. Huang, Unmanned aerial vehicles for search and rescue: A survey, Remote Sens., 15 (2023), 3266. https://doi.org/10.3390/rs15133266 doi: 10.3390/rs15133266
    [31] G. Cheng, X. Yuan, X. Yao, K. Yan, Q. Zeng, X. Xie, et al., Towards large-scale small object detection: Survey and benchmarks, IEEE Trans. Pattern Anal. Mach. Intell., 45 (2023), 13467–13488. https://doi.org/10.1109/TPAMI.2023.3290594 doi: 10.1109/TPAMI.2023.3290594
    [32] Z. Q. Zhao, P. Zheng, S. Xu, X. Wu, Object detection with deep learning: A review, IEEE Trans. Neural Networks Learn. Syst., 30 (2019), 3212–3232. https://doi.org/10.1109/TNNLS.2018.2876865 doi: 10.1109/TNNLS.2018.2876865
    [33] Z. Zou, K. Chen, Z. Shi, Y. Guo, J. Ye, Object detection in 20 years: A survey, Proc. IEEE, 111 (2023), 257–276. https://doi.org/10.1109/JPROC.2023.3238524 doi: 10.1109/JPROC.2023.3238524
    [34] A. B. Amjoud, M. Amrouch, Object detection using deep learning, CNNs and vision transformers: A review, IEEE Access, 11 (2023), 35479–35516. https://doi.org/10.1109/ACCESS.2023.3266093 doi: 10.1109/ACCESS.2023.3266093
    [35] Y. Liu, P. Sun, N. Wergeles, Y. Shang, A survey and performance evaluation of deep learning methods for small object detection, Exp. Syst. Appl., 172 (2021), 114602. https://doi.org/10.1016/j.eswa.2021.114602 doi: 10.1016/j.eswa.2021.114602
    [36] W. Wei, Y. Cheng, J. He, X. Zhu, A review of small object detection based on deep learning, Neural Comput. Appl., 36 (2024), 6283–6303. https://doi.org/10.1007/s00521-024-09422-6 doi: 10.1007/s00521-024-09422-6
    [37] T. Y. Lin, M. Maire, S. Belongie, J. Hays, P. Perona, D. Ramanan, et al., Microsoft coco: Common objects in context, in European Conference on Computer Vision (ECCV), (2014), 740–755. https://doi.org/10.1007/978-3-319-10602-1_48
    [38] M. Everingham, S. M. A. Eslami, L. V. Gool, C. K. I. Williams, J. Winn, A. Zisserman, The pascal visual object classes challenge: A retrospective, Int. J. Comput. Vision, 111 (2015), 98–136. https://doi.org/10.1007/s11263-014-0733-5 doi: 10.1007/s11263-014-0733-5
    [39] D. Du, P. Zhu, L. Wen, X. Bian, H. Lin, Q. Hu, et al., VisDrone-DET2019: The vision meets drone object detection in image challenge results, in Proceedings of the IEEE/CVF international conference on computer vision workshops (ICCVW), (2019), 213–226. https://doi.org/10.1109/ICCVW.2019.00030
    [40] G. S. Xia, X. Bai, J. Ding, Z. Zhu, S. Belongie, J. Luo, et al., DOTA: A large-scale dataset for object detection in aerial images, in 2018 IEEE/CVF Conference on Computer Vision and Pattern Recognition (CVPR), (2018), 3974–3983. https://doi.org/10.1109/CVPR.2018.00418
    [41] Y. LeCun, L. Bottou, Y. Bengio, P. Haffner, Gradient-based learning applied to document recognition, in Proceedings of the IEEE, 86 (1998), 2278–2324. https://doi.org/10.1109/5.726791
    [42] K. Simonyan, A. Zisserman, Very deep convolutional networks for large-scale image recognition, preprint, arXiv: 1409.1556. https://doi.org/10.48550/arXiv.1409.1556
    [43] K. He, X. Zhang, S. Ren, J. Sun, Deep residual learning for image recognition, in 2016 IEEE/CVF Conference on Computer Vision and Pattern Recognition (CVPR), (2016), 770–778. https://doi.org/10.1109/CVPR.2016.90
    [44] A. G. Howard, M. Zhu, B. Chen, D. Kalenichenko, W. Wang, T. Weyand, et al., Mobilenets: Efficient convolutional neural networks for mobile vision applications, preprint, arXiv: 1704.04861. https://doi.org/10.48550/arXiv.1704.04861
    [45] J. He, L. Li, J. Xu, C. Zheng, ReLU deep neural networks and linear finite elements, J. Comput. Math., 38 (2020), 502–527. https://doi.org/10.52202/079017-0435 doi: 10.52202/079017-0435
    [46] D. Misra, Mish: A self regularized non-monotonic activation function, preprint, arXiv: 1908.08681. https://doi.org/10.48550/arXiv.1908.08681
    [47] J. Xu, Z. Li, B. Du, M. Zhang, J. Liu, Reluplex made more practical: Leaky ReLU, in 2020 IEEE Symposium on Computers and communications (ISCC), (2020), 1–7. https://doi.org/10.1109/ISCC50000.2020.9219587
    [48] O. Russakovsky, J. Deng, H. Su, J. Krause, S. Satheesh, S. Ma, et al., Imagenet large scale visual recognition challenge, Int. J. Comput. Vision, 115 (2015), 211–252. https://doi.org/10.1007/s11263-015-0816-y doi: 10.1007/s11263-015-0816-y
    [49] X. Yu, Y. Gong, N. Jiang, Q. Ye, Z. Han, Scale match for tiny person detection, in 2020 Proceedings of the IEEE/CVF Winter Conference on Applications of Computer Vision (WACV), (2020), 1246–1254. https://doi.org/10.1109/WACV45572.2020.9093394
    [50] J. Redmon, S. Divvala, R. Girshick, A. Farhadi, You only look once: Unified, real-time object detection, in 2016 IEEE/CVF Conference on Computer Vision and Pattern Recognition (CVPR), (2016), 779–788. https://doi.org/10.1109/CVPR.2016.91
    [51] J. Redmon, A. Farhadi, YOLO9000: better, faster, stronger, in 2017 IEEE/CVF Conference on Computer Vision and Pattern Recognition (CVPR), (2017), 6517–6525. https://doi.org/10.1109/CVPR.2017.690
    [52] J. Redmon, A. Farhadi, Yolov3: An incremental improvement, preprint, arXiv: 1804.02767.
    [53] A. Bochkovskiy, C. Y. Wang, H. Y. M. Liao, Yolov4: Optimal speed and accuracy of object detection, preprint, arXiv: 2004.10934. https://doi.org/10.48550/arXiv.2004.10934
    [54] W. Zeng, Image data augmentation techniques based on deep learning: A survey, Math. Biosci. Eng., 21 (2024), 6190–6224. https://doi.org/10.3934/mbe.2024272 doi: 10.3934/mbe.2024272
    [55] G. Jocher, Yolov5, Available from: https://github.com/ultralytics/yolov5, 2020.
    [56] C. Li, L. Li, H. Jiang, K. Weng, Y. Geng, L. Li, et al., YOLOv6: A single-stage object detection framework for industrial applications, preprint, arXiv: 2209.02976. https://doi.org/10.48550/arXiv.2209.02976
    [57] C. Y. Wang, A. Bochkovskiy, H. Y. Mark Liao, YOLOv7: Trainable bag-of-freebies sets new state-of-the-art for real-time object detectors, in 2023 IEEE/CVF Conference on Computer Vision and Pattern Recognition (CVPR), (2023), 7464–7475. https://doi.org/10.1109/CVPR52729.2023.00721
    [58] G. Jocher, Yolov8, Available from: https://github.com/ultralytics/ultralytics, 2023.
    [59] C. Y. Wang, I. H. Yeh, H. Y. Mark Liao, Yolov9: Learning what you want to learn using programmable gradient information, in European Conference on Computer Vision(ECCV), (2024), 1–21. https://doi.org/10.1007/978-3-031-72751-1_1
    [60] A. Wang, H. Chen, L. Liu, K. Chen, Z. Lin, J. Han, G. Ding, Yolov10: Real-time end-to-end object detection, Adv. Neural Inf. Process. Syst., 37 (2024), 107984–108011. https://doi.org/10.52202/079017-3429 doi: 10.52202/079017-3429
    [61] R. Khanam, M. Hussain, Yolov11: An overview of the key architectural enhancements, preprint, arXiv: 2410.17725. https://doi.org/10.48550/arXiv.2410.17725
    [62] W. Liu, D. Anguelov, D. Erhan, C. Szegedy, S. Reed, C. Fu, et al., SSD: Single shot multibox detector, in European Conference on Computer Vision(ECCV), (2016), 21–37. https://doi.org/10.1007/978-3-319-46448-0_2
    [63] C. Y. Fu, W. Liu, A. Ranga, A. Tyagi, A. C. Berg, DSSD: Deconvolutional single shot detector, preprint, arXiv: 1701.06659. https://doi.org/10.48550/arXiv.1701.06659
    [64] Z. Li, L. Yang, F. Zhou, FSSD: feature fusion single shot multibox detector, preprint arXiv: 1712.00960. https://doi.org/10.48550/arXiv.1712.00960
    [65] J. Jeong, H. Park, N. Kwak, Enhancement of SSD by concatenating feature maps for object detection, preprint, arXiv: 1705.09587. https://doi.org/10.48550/arXiv.1705.09587
    [66] A. Chandio, G. Gui, T. Kumar, I. Ullah, R. Ranjbarzadeh, A. M. Roy, Precise single-stage detector, preprin, arXiv: 2210.04252. https://doi.org/10.48550/arXiv.2210.04252
    [67] B. Huo, C. Li, J. Zhang, Y. Xue, Z. Lin, SAFF-SSD: Self-attention combined feature fusion-based SSD for small object detection in remote sensing. Remote Sensing, Remote Sens., 15 (2023), 3027. https://doi.org/10.3390/rs15123027 doi: 10.3390/rs15123027
    [68] X. Li, C. Wang, Z. Zeng, WS-SSD: Achieving faster 3D object detection for autonomous driving via weighted point cloud sampling, Exp. Syst. Appl., 249 (2024), 123805. https://doi.org/10.1016/j.eswa.2024.123805 doi: 10.1016/j.eswa.2024.123805
    [69] Y. Shao, A. Tan, Z. Sun, E. Zheng, T. Yan, P. Liao, PV-SSD: A multi-modal point cloud 3D object detector based on projection features and voxel features, IEEE Trans. Emerging Top. Comput. Intell., 8 (2024), 3436–3449. https://doi.org/10.1109/TETCI.2024.3389710 doi: 10.1109/TETCI.2024.3389710
    [70] L. Tan, H. Wu, Z. Xu, J. Xia, Multi-object garbage image detection algorithm based on SP-SSD, Exp. Syst. Appl., 263 (2025), 125773. https://doi.org/10.1016/j.eswa.2024.125773 doi: 10.1016/j.eswa.2024.125773
    [71] H. Law, J. Deng, Cornernet: Detecting objects as paired keypoints, in 2018 Proceedings of the European conference on computer vision (ECCV), (2018), 765–781. https://doi.org/10.1007/978-3-030-01264-9_45
    [72] X. Zhou, D. Wang, P. Krähenbühl, Objects as points, preprint, arXiv: 1904.07850. https://doi.org/10.48550/arXiv.1904.07850
    [73] T. Y. Lin, P. Goyal, R. Girshick, K. He, P. Dollár, Focal loss for dense object detection, in 2017 Proceedings of the IEEE International Conference on Computer Vision(ICCV), (2017), 2999–3007. https://doi.org/10.1109/ICCV.2017.324
    [74] M. Tan, R. Pang, Q. V. Le, Efficientdet: Scalable and efficient object detection, in 2020 Proceedings of the IEEE/CVF Conference on Computer Vision and Pattern Recognition(CVPR)., (2020), 10778–10787. https://doi.org/10.1109/CVPR42600.2020.01079
    [75] N. Carion, F. Massa, G. Synnaeve, N. Usunier, A. Kirillov, S. Zagoruyko, End-to-end object detection with transformers, in European Conference on Computer Vision(ECCV), (2020), 213–229. https://doi.org/10.1007/978-3-030-58452-8_13
    [76] X. Zhu, W. Su, L. Lu, B. Li, X. Wang, J. Dai, Deformable detr: Deformable transformers for end-to-end object detection, preprint, arXiv: 2010.04159. https://doi.org/10.48550/arXiv.2010.04159
    [77] D. Meng, X. Chen, Z. Fan, G. Zeng, H. Li, Y. Yuan, et al., Conditional detr for fast training convergence, in 2021 Proceedings of the IEEE International Conference on Computer Vision(ICCV), (2021), 3631–3640. https://doi.org/10.1109/ICCV48922.2021.00363
    [78] S. Liu, F. Li, H. Zhang, X. Yang, X. Qi, H. Su, et al., Dab-detr: Dynamic anchor boxes are better queries for detr, preprint, arXiv: 2201.12329. https://doi.org/10.48550/arXiv.2201.12329
    [79] F. Li, H. Zhang, S. Liu, J. Guo, L. M. Ni, L. Zhang, Dn-detr: Accelerate detr training by introducing query denoising, in 2022 IEEE/CVF Conference on Computer Vision and Pattern Recognition (CVPR), (2022), 13609–13617. https://doi.org/10.1109/CVPR52688.2022.01325
    [80] R. Girshick, J. Donahue, T. Darrell, J. Malik, Rich feature hierarchies for accurate object detection and semantic segmentation, in 2014 IEEE/CVF Conference on Computer Vision and Pattern Recognition (CVPR), (2014), 580–587. https://doi.org/10.1109/CVPR.2014.81
    [81] R. Girshick, Fast R-CNN, in 2015 Proceedings of the IEEE International Conference on Computer Vision(ICCV), (2015), 1440–1448. https://doi.org/10.1109/ICCV.2015.169
    [82] S. Ren, K. He, R. Girshick, J. Sun, Faster R-CNN: Towards real-time object detection with region proposal networks, IEEE Trans. Pattern Analy. Mach. Intell., 39 (2016), 1137–1149. https://doi.org/10.1109/TPAMI.2016.2577031 doi: 10.1109/TPAMI.2016.2577031
    [83] K. He, G. Gkioxari, P. Dollár, R. Girshick, Mask R-CNN, in 2017 Proceedings of the IEEE international conference on computer vision(ICCV), (2017), 2980–2988. https://doi.org/10.1109/ICCV.2017.322
    [84] J. Pang, K. Chen, J. Shi, H. Feng, W. Ouyang, D. Lin, Libra r-cnn: Towards balanced learning for object detection, in 2019 IEEE/CVF Conference on Computer Vision and Pattern Recognition (CVPR), (2019), 821–830. https://doi.org/10.1109/CVPR.2019.00091
    [85] X. Lu, B. Li, Y. Yue, Q. Li, J. Yan, Grid R-CNN, in 2019 IEEE/CVF Conference on Computer Vision and Pattern Recognition (CVPR), (2019), 7355–7364. https://doi.org/10.1109/CVPR.2019.00754
    [86] Z. Cai, N. Vasconcelos, Cascade r-cnn: Delving into high quality object detection, in 2018 IEEE/CVF Conference on Computer Vision and Pattern Recognition (CVPR), (2018), 6154–6162. https://doi.org/10.1109/CVPR.2018.00644
    [87] H. Zhang, H. Chang, B. Ma, N. Wang, X. Chen, Dynamic R-CNN: Towards high quality object detection via dynamic training, in European conference on computer vision (ECCV), (2020), 260–275. https://doi.org/10.1007/978-3-030-58555-6_16
    [88] G. Gkioxari, J. Malik, J. Johnson, Mesh R-CNN, in 2019 Proceedings of the IEEE international conference on computer vision(ICCV), (2019), 9784–9794. https://doi.org/10.1109/ICCV.2019.00988
    [89] P. Voigtlaender, J. Luiten, P. H. S. Torr, B. Leibe, Siam R-CNN: Visual tracking by re-detection, in 2020 IEEE/CVF Conference on Computer Vision and Pattern Recognition (CVPR), (2020), 6577–6587. https://doi.org/10.1109/CVPR42600.2020.00661
    [90] P. Sun, R. Zhang, Y. Jiang, T. Kong, C. Xu, W. Zhan, et al., Sparse r-cnn: End-to-end object detection with learnable proposals, in 2021 IEEE/CVF Conference on Computer Vision and Pattern Recognition (CVPR), (2021), 14449–14458. https://doi.org/10.1109/CVPR46437.2021.01422
    [91] Q. Hong, F. Liu, D. Li, J. Liu, L. Tian, Y. Shan, Dynamic sparse R-CNN, in 2022 IEEE/CVF Conference on Computer Vision and Pattern Recognition (CVPR), (2022), 4713–4722. https://doi.org/10.1109/CVPR52688.2022.00468
    [92] Z. Li, F. Wang, N. Wang, Lidar R-CNN: An efficient and universal 3d object detector, in 2021 IEEE/CVF Conference on Computer Vision and Pattern Recognition (CVPR), (2021), 7542–7551. 10.1109/CVPR46437.2021.00746
    [93] P. Song, P. Li, L. Dai, T. Wang, Z. Chen, Boosting R-CNN: Reweighting R-CNN samples by RPN's error for underwater object detection, Neurocomputing, 530 (2023), 150–164. https://doi.org/10.1016/j.neucom.2023.01.088 doi: 10.1016/j.neucom.2023.01.088
    [94] J. Mao, M. Niu, H. Bai, X. Liang, H. Xu, C. Xu, Pyramid R-CNN: Towards better performance and adaptability for 3d object detection, in 2021 Proceedings of the IEEE international conference on computer vision(ICCV), (2021), 2703–2712. https://doi.org/10.1109/ICCV48922.2021.00272
    [95] X. Xie, G. Cheng, J. Wang, K. Li, X. Yao, J. Han, Oriented R-CNN and beyond, Int. J. Comput. Vision, 132 (2024), 2420–2442. https://doi.org/10.1007/s11263-024-01989-w
    [96] K. He, X. Zhang, S. Ren, J. Sun, Spatial pyramid pooling in deep convolutional networks for visual recognitionn, IEEE Trans. Pattern Anal. Mach. Intell., 37 (2015), 1904–1916. https://doi.org/10.1109/TPAMI.2015.2389824 doi: 10.1109/TPAMI.2015.2389824
    [97] J. Dai, Y. Li, K. He, J. Sun, R-FCN: Object detection via region-based fully convolutional networks, Adv. Neural Inf. Process. Syst., 2016 (2016), 29.
    [98] Y. Li, Y. Chen, N. Wang, Z. Zhang, Scale-aware trident networks for object detection, in 2019 Proceedings of the IEEE International Conference on Computer Vision(ICCV), (2019), 6053–6062. https://doi.org/10.1109/ICCV.2019.00615
    [99] S. Zhang, L. Wen, X. Bian, Z. Lei, S. Z. Li, Single-shot refinement neural network for object detection, in 2018 IEEE/CVF Conference on Computer Vision and Pattern Recognition (CVPR), (2018), 4203–4212. https://doi.org/10.1109/CVPR.2018.00442
    [100] C. Yang, Y. Cao, X. Lu, Towards better small object detection in UAV scenes: Aggregating more object-oriented information, Pattern Recognit. Lett., 182 (2024), 24–30. https://doi.org/10.1016/j.patrec.2024.04.002 doi: 10.1016/j.patrec.2024.04.002
    [101] X. Wang, N. He, C. Hong, Q. Wang, M. Chen, Improved YOLOX-X based UAV aerial photography object detection algorithm, Image Vision Comput., 135 (2023), 104697. https://doi.org/10.1016/j.imavis.2023.104697 doi: 10.1016/j.imavis.2023.104697
    [102] Y. Hui, J. Wang, B. Li, DSAA-YOLO: UAV remote sensing small target recognition algorithm for YOLOV7 based on dense residual super-resolution and anchor frame adaptive regression strategy, J. King Saud Univ. Comput. Inf. Sci., 36 (2024), 101863. https://doi.org/10.1016/j.jksuci.2023.101863 doi: 10.1016/j.jksuci.2023.101863
    [103] C. Jiang, H. Ren, X. Ye, J. Zhu, H. Zeng, Y. Nan, et al., Object detection from UAV thermal infrared images and videos using YOLO models, Int. J. Appl. Earth Obs. Geoinformation, 112 (2022), 102912. https://doi.org/10.1016/j.jag.2022.102912 doi: 10.1016/j.jag.2022.102912
    [104] Y. Li, Y. Wang, Z. Ma, X. Wang, Y. Tang, Sod-uav: Small object detection for unmanned aerial vehicle images via improved yolov7, in ICASSP 2024–2024 IEEE International Conference on Acoustics, Speech and Signal Processing (ICASSP), (2024), 7610–7614. https://doi.org/10.1109/ICASSP48485.2024.10448458
    [105] Y. Chang, D. Li, Y. Gao, Y. Su, X. Jia, An improved YOLO model for UAV fuzzy small target image detection, Appl. Sci., 13 (2023), 5409. https://doi.org/10.3390/app13095409 doi: 10.3390/app13095409
    [106] S. Sambolek, M. Ivasic-Kos, Automatic person detection in search and rescue operations using deep CNN detectors, IEEE Access, 9 (2021), 37905–37922. https://doi.org/10.1109/ACCESS.2021.3063681 doi: 10.1109/ACCESS.2021.3063681
    [107] H. Zhou, A. Ma, Y. Niu, Z. Ma, Small-object detection for UAV-based images using a distance metric method, Drones, 6 (2022), 308. https://doi.org/10.3390/drones6100308 doi: 10.3390/drones6100308
    [108] X. Wang, Q. Zhao, P. Jiang, Y. Zheng, L. Yuan, P. Yuan, LDS-YOLO: A lightweight small object detection method for dead trees from shelter forest, Comput. Electron. Agric., 198 (2022), 107035. https://doi.org/10.1016/j.compag.2022.107035 doi: 10.1016/j.compag.2022.107035
    [109] X. Luo, Y. Wu, L. Zhao, YOLOD: A target detection method for UAV aerial imagery, Remote Sens., 14 (2022), 3240. https://doi.org/10.3390/rs14143240 doi: 10.3390/rs14143240
    [110] I. Gallo, A. U. Rehman, R. H. Dehkordi, N. Landro, R. L. Grassa, M. Boschetti, Deep object detection of crop weeds: Performance of YOLOv7 on a real case dataset from UAV images, Remote Sens., 15 (2023), 539. https://doi.org/10.3390/rs15020539 doi: 10.3390/rs15020539
    [111] J. Cao, W. Bao, H. Shang, M. Yuan, Q. Cheng, GCL-YOLO: A GhostConv-based lightweight yolo network for UAV small object detection, Remote Sens., 15 (2023), 4932. https://doi.org/10.3390/rs15204932 doi: 10.3390/rs15204932
    [112] M. H. Junos, A. S. M. Khairuddin, S. Thannirmalai, M. Dahari, Automatic detection of oil palm fruits from UAV images using an improved YOLO model, Visual Comput., 38 (2022), 2341–2355. https://doi.org/10.1007/s00371-021-02116-3 doi: 10.1007/s00371-021-02116-3
    [113] S. Zeng, W. Yang, Y. Jiao, L. Geng, X. Chen, SCA-YOLO: A new small object detection model for UAV images, Visual Comput., 40 (2024), 1787–1803. https://doi.org/10.1007/s00371-023-02886-y doi: 10.1007/s00371-023-02886-y
    [114] W. Sun, L. Dai, X. Zhang, P. Chang, X. He, RSOD: Real-time small object detection algorithm in UAV-based traffic monitoring, Appl. Intell., 52 (2022), 8448–8463. https://doi.org/10.1007/s10489-021-02893-3 doi: 10.1007/s10489-021-02893-3
    [115] M. Hu, Z. Li, J. Yu, X. Wan, H. Tan, Z. Lin, Efficient-lightweight YOLO: improving small object detection in YOLO for aerial images, Sensors, 23 (2023), 6423. https://doi.org/10.3390/s23146423 doi: 10.3390/s23146423
    [116] H. Wang, C. Liu, Y. Cai, L. Chen, Y. Li, YOLOv8-QSD: An improved small object detection algorithm for autonomous vehicles based on YOLOv8, IEEE Trans. Instrum. Meas., 73 (2024), 1–16. https://doi.org/10.1109/TIM.2024.3379090 doi: 10.1109/TIM.2024.3379090
    [117] Y. Zhang, H. Zhang, Q. Huang, Y. Han, M. Zhao, DsP-YOLO: An anchor-free network with DsPAN for small object detection of multiscale defects, Exp. Sys. Appl., 241 (2024), 122669. https://doi.org/10.1016/j.eswa.2023.122669 doi: 10.1016/j.eswa.2023.122669
    [118] C. Bai, K. Zhang, H. Jin, P. Qian, R. Zhai, K. Lu, SFFEF-YOLO: Small object detection network based on fine-grained feature extraction and fusion for unmanned aerial images, Image Vision Comput., 156 (2025), 105469. https://doi.org/10.1016/j.imavis.2025.105469 doi: 10.1016/j.imavis.2025.105469
    [119] K. J. Giri, SO-YOLOv8: A novel deep learning-based approach for small object detection with YOLO beyond COCO, Exp. Syst. Appl., 280 (2025), 127447. https://doi.org/10.1016/j.eswa.2025.127447 doi: 10.1016/j.eswa.2025.127447
    [120] T. Hou, C. Leng, J. Wang, Z. Pei, J. Peng, I. Cheng, et al., MFEL-YOLO for small object detection in UAV aerial images, Exp. Syst. Appl., 291 (2025), 128459. https://doi.org/10.1016/j.eswa.2025.128459 doi: 10.1016/j.eswa.2025.128459
    [121] F. Özge-Ünel, B. O. Özkalayci, C. Çiğla, The power of tiling for small object detection, in 2019 IEEE/CVF Conference on Computer Vision and Pattern Recognition workshops (CVPRW), (2019), 582–591. https://doi.org/10.1109/CVPRW.2019.00084
    [122] X. Liang, J. Zhang, L. Zhuo, Y. Li, Q. Tian, Small object detection in unmanned aerial vehicle images using feature fusion and scaling-based single shot detector with spatial context analysis, IEEE Trans. Circuits Syst. Video Technol., 30 (2019), 1758–1770. https://doi.org/10.1109/TCSVT.2019.2905881 doi: 10.1109/TCSVT.2019.2905881
    [123] Y. Li, H. Dong, H. Li, X. Zhang, B. Zhang, Z. Xiao, Multi-block SSD based on small object detection for UAV railway scene surveillance, Chin. J. Aeronaut., 33 (2020), 1747–1755. https://doi.org/10.1016/j.cja.2020.02.024 doi: 10.1016/j.cja.2020.02.024
    [124] J. Song, Z. Yu, G. Qi, Q. Su, J. Xie, W. Liu, UAV image small object detection based on RSAD algorithm, Appl. Sci., 13 (2023), 11524. https://doi.org/10.3390/app132011524 doi: 10.3390/app132011524
    [125] V. N. Nguyen, R. Jenssen, D. Roverso, Intelligent monitoring and inspection of power line components powered by UAVs and deep learning, IEEE Power Energy Technol. Syst. J., 6 (2019), 11–21. https://doi.org/10.1109/JPETS.2018.2881429 doi: 10.1109/JPETS.2018.2881429
    [126] C. Sun, Y. Ai, S. Wang, W. Zhang, Mask-guided SSD for small-object detection, Appl. Intell., 51 (2021), 3311–3322. https://doi.org/10.1007/s10489-020-01949-0 doi: 10.1007/s10489-020-01949-0
    [127] F. Yang, L. Huang, X. Tan, Y. Yuan, FasterNet-SSD: A small object detection method based on SSD model, Signal Image Video Process., 18 (2024), 173–180. https://doi.org/10.1007/s11760-023-02726-5 doi: 10.1007/s11760-023-02726-5
    [128] L. Gong, X. Huang, Y. Chao, J. Chen, B. Lei, An enhanced SSD with feature cross-reinforcement for small-object detection, Appl. Intell., 53 (2023), 19449–19465. https://doi.org/10.1007/s10489-023-04544-1 doi: 10.1007/s10489-023-04544-1
    [129] J. Xiao, S. Zhang, Y. Dai, Z. Jiang, B. Yi, C. Xu, Multiclass object detection in UAV images based on rotation region network, IEEE J. Miniaturization Air Space Syst., 1 (2020), 188–196. https://doi.org/10.1109/JMASS.2020.3025970 doi: 10.1109/JMASS.2020.3025970
    [130] J. Butler, H. Leung, A novel keypoint supplemented R-CNN for UAV object detection, IEEE Sens. J., 23 (2023), 30883–30892. https://doi.org/10.1109/JSEN.2023.3330146 doi: 10.1109/JSEN.2023.3330146
    [131] L. Du, Y. Sun, S. Chen, J. Feng, Y. Zhao, Z. Yan, et al., A novel object detection model based on faster R-CNN for spodoptera frugiperda according to feeding trace of corn leaves, Agriculture, 12 (2022), 248. https://doi.org/10.3390/agriculture12020248 doi: 10.3390/agriculture12020248
    [132] M. Machefer, F. Lemarchand, V. Bonnefond, A. Hitchins, P. Sidiropoulos, Mask R-CNN refitting strategy for plant counting and sizing in UAV imagery, Remote Sens., 12 (2020), 3015. https://doi.org/10.3390/rs12183015 doi: 10.3390/rs12183015
    [133] D. Avola, L. Cinque, A. Diko, A. Fagioli, G. L. Foresti, A. Mecca, et al., MS-Faster R-CNN: Multi-stream backbone for improved Faster R-CNN object detection and aerial tracking from UAV images, Remote Sens., 13 (2021), 1670. https://doi.org/10.3390/rs13091670 doi: 10.3390/rs13091670
    [134] J. Liu, Z. Wang, Y. Wu, Y. Qin, X. Cao, Y. Huang, An improved faster R-CNN for UAV-based catenary support device inspection, Int. J. Software Eng. Knowl. Eng., 30 (2020), 941–959. https://doi.org/10.1142/S0218194020400136 doi: 10.1142/S0218194020400136
    [135] Y. Liu, F. Yang, P. Hu, Small-object detection in UAV-captured images via multi-branch parallel feature pyramid networks, IEEE Access, 8 (2020), 145740–145750. https://doi.org/10.1109/ACCESS.2020.3014910 doi: 10.1109/ACCESS.2020.3014910
    [136] X. Zhang, E. Izquierdo, K. Chandramouli, Dense and small object detection in UAV vision based on cascade network, in 2019 Proceedings of the IEEE International Conference on Computer Vision Workshops (ICCVW), (2019), 118–126. https://doi.org/10.1109/ICCVW.2019.00020
    [137] K. Kamirul, O. A. Pappas, A. M. Achim, R-sparse R-CNN: SAR ship detection based on background-aware sparse learnable proposals, IEEE J. Sel. Top. Appl. Earth Obs. Remote Sens., 18 (2025), 14955–14973. https://doi.org/10.1109/JSTARS.2025.3577766 doi: 10.1109/JSTARS.2025.3577766
    [138] X. Yang, A. S. A. Mohamed, Gaussian-based R-CNN with large selective kernel for rotated object detection in remote sensing images, Neurocomputing, 620 (2025), 129248. https://doi.org/10.1016/j.neucom.2024.129248 doi: 10.1016/j.neucom.2024.129248
    [139] Z. He, Y. He, AS-Faster-RCNN: An Improved Object Detection Algorithm for Airport Scene Based on Faster R-CNN, IEEE Access, 13 (2025), 36050–36064. https://doi.org/10.1109/ACCESS.2025.3539930 doi: 10.1109/ACCESS.2025.3539930
    [140] P. Mittal, A. Sharma, R. Singh, V. Dhull, Dilated convolution based RCNN using feature fusion for Low-Altitude aerial objects, Exp. Syst. Appl., 199 (2022), 117106. https://doi.org/10.1016/j.eswa.2022.117106 doi: 10.1016/j.eswa.2022.117106
    [141] F. Yang, H. Fan, P. Chu, E. Blasch, H. Ling, Clustered object detection in aerial images, in 2019 Proceedings of the IEEE International Conference on Computer Vision (ICCV), (2019), 8310–8319. https://doi.org/10.1109/ICCV.2019.00840
    [142] C. Li, T. Yang, S. Zhu, C. Chen, S. Guan, Density map guided object detection in aerial images, in 2020 IEEE/CVF Conference on Computer Vision and Pattern Recognition workshops (CVPRW), (2020), 737–746. https://doi.org/10.1109/CVPRW50498.2020.00103
    [143] W. Yu, T. Yang, C. Chen, Towards resolving the challenge of long-tail distribution in UAV images for object detection, in Proceedings of the IEEE/CVF Winter Conference on Applications of Computer Vision(WACV), (2021), 3257–3266. https://doi.org/10.1109/WACV48630.2021.00330
    [144] Z. Ge, S. Liu, F. Wang, Z. Li, J. Sun, Yolox: Exceeding yolo series in 2021, preprint, arXiv: 2107.08430. https://doi.org/10.48550/arXiv.2107.08430
    [145] S. Xu, X. Wang, W. Lv, Q. Chang, C. Cui, K. Deng, et al., PP-YOLOE: An evolved version of YOLO, preprint, arXiv: 2203.16250. https://doi.org/10.48550/arXiv.2203.16250
    [146] Y. Chen, X. Yuan, J. Wang, R. Wu, X. Li, Q, Hou, et al., YOLO-MS: Rethinking multi-scale representation learning for real-time object detection, IEEE Trans. Pattern Anal. Mach. Intell., 47 (2025), 4240–4252. https://doi.org/10.1109/TPAMI.2025.3538473 doi: 10.1109/TPAMI.2025.3538473
    [147] Y. Zhao, W. Lv, S. Xu, J. Wei, G. Wang, Q. Dang, et al., Detrs beat yolos on real-time object detection, in 2024 IEEE/CVF Conference on Computer Vision and Pattern Recognition (CVPR), (2024), 16965–16974. https://doi.org/10.1109/CVPR52733.2024.01605
    [148] C. Xue, Y. Xia, M. Wu, Z. Chen, F. Cheng, L. Yun, EL-YOLO: An efficient and lightweight low-altitude aerial objects detector for onboard applications, Exp. Syst. Appl., 256 (2024), 124848. https://doi.org/10.1016/j.eswa.2024.124848 doi: 10.1016/j.eswa.2024.124848
    [149] H. Luo, Y. Wang, Y. Chen, X. Li, J. Zhan, D. Zuo, Ebc-yolo: A remote sensing target recognition model adapted for complex environments, Earth Sci. Inf., 18 (2025), 282. https://doi.org/10.1007/s12145-025-01808-x doi: 10.1007/s12145-025-01808-x
    [150] S. Liu, J. Zha, J. Sun, Z. Li, G. Wang, EdgeYOLO: An edge-real-time object detector, in 2023 42nd Chinese Control Conference (CCC), (2023), 7507–7512. https://doi.org/10.23919/CCC58697.2023.10239786
    [151] C. Wang, Y. Han, C. Yang, M. Wu, Z. Chen, L. Yun, et al., CF-YOLO for small target detection in drone imagery based on YOLOv11 algorithm, Sci. Rep., 15 (2025), 16741. https://doi.org/10.1038/s41598-025-99634-0 doi: 10.1038/s41598-025-99634-0
    [152] Y. Wu, X. Mu, H. Shi, M. Hou, An object detection model AAPW-YOLO for UAV remote sensing images based on adaptive convolution and reconstructed feature fusion, Sci. Rep., 15 (2025), 16214. https://doi.org/10.1038/s41598-025-00239-4 doi: 10.1038/s41598-025-00239-4
    [153] J. Zhang, J. Huang, X. Chen, D. Zhang, How to fully exploit the abilities of aerial image detectors, in 2019 Proceedings of the IEEE International Conference on Computer Vision Workshops (ICCVW), (2019), 1–8. https://doi.org/10.1109/ICCVW.2019.00007
    [154] Z. Wei, C. Duan, X. Song, Y. Tian, H. Wang, Amrnet: Chips augmentation in aerial images object detection, preprint, arXiv: 2009.07168. https://doi.org/10.48550/arXiv.2009.07168
    [155] C. Duan, Z. Wei, C. Zhang, S. Qu, H. Wang, Coarse-grained density map guided object detection in aerial images, in 2021 Proceedings of the IEEE International Conference on Computer Vision Workshops (ICCVW), (2021), 2789–2798. https://doi.org/10.1109/ICCVW54120.2021.00313
    [156] S. Deng, S. Li, K. Xie, W. Song, X. Liao, A. Hao, et al., A global-local self-adaptive network for drone-view object detection, IEEE Trans. Image Process., 30 (2020), 1556–1569. https://doi.org/10.1109/TIP.2020.3045636 doi: 10.1109/TIP.2020.3045636
    [157] Z. Liu, G. Gao, L. Sun, Z. Fang, HRDNet: High-resolution detection network for small objects, preprint, arXiv: 2006.07607. https://doi.org/10.48550/arXiv.2006.07607
    [158] F. C. Akyon, S. O. Altinuc, A. Temizel, Slicing aided hyper inference and fine-tuning for small object detection, in 2022 IEEE International Conference on Image Processing (ICIP), (2022), 966–970. https://doi.org/10.1109/ICIP46576.2022.9897990
    [159] C. Yang, Z. Huang, N. Wang, QueryDet: Cascaded sparse query for accelerating high-resolution small object detection, in 2022 IEEE/CVF Conference on Computer Vision and Pattern Recognition (CVPR), (2022), 13658–13667. https://doi.org/1010.1109/CVPR52688.2022.01330
    [160] B. Du, Y. Huang, J. Chen, D. Huang, Adaptive sparse convolutional networks with global context enhancement for faster object detection on drone images, in 2023 IEEE/CVF Conference on Computer Vision and Pattern Recognition (CVPR), (2023), 13435–13444. https://doi.org/10.1109/CVPR52729.2023.01291
    [161] C. Liu, G. Gao, Z. Huang, Z. Hu, Q. Liu, Y. Wang, Yolc: You only look clusters for tiny object detection in aerial images, IEEE Trans. Intell. Transp. Syst., 25 (2024), 13863–13875. https://doi.org/10.1109/TITS.2024.3386928 doi: 10.1109/TITS.2024.3386928
  • Reader Comments
  • © 2026 the Author(s), licensee AIMS Press. This is an open access article distributed under the terms of the Creative Commons Attribution License (http://creativecommons.org/licenses/by/4.0)
通讯作者: 陈斌, bchen63@163.com
  • 1. 

    沈阳化工大学材料科学与工程学院 沈阳 110142

  1. 本站搜索
  2. 百度学术搜索
  3. 万方数据库搜索
  4. CNKI搜索

Metrics

Article views(1603) PDF downloads(108) Cited by(2)

Article outline

Figures and Tables

Figures(29)  /  Tables(5)

Other Articles By Authors

/

DownLoad:  Full-Size Img  PowerPoint
Return
Return

Catalog