Research article Special Issues

Dynamics of an SEIQHR-based mathematical model for infectious disease with awareness-driven optimal control

  • Published: 23 March 2026
  • MSC : 92-10, 34C23, 49J15

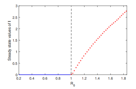
  • In this article, we extended the basic Susceptible-Exposed-Infectious-Quarantined-Hospitalized-Recovered (SEIQHR) compartmental model to the Susceptible-Exposed-Infectious-Quarantined-Hospitalized-Recovered-Awareness (SEIQHRA) framework by incorporating the level of awareness, $ A $, as an additional model population to gain deeper insights into the dynamic process of infectious disease outbreaks, with particular emphasis on awareness-based interventions. Hospitalization, treatment, and quarantining procedures informed by awareness were integrated into this refined model. We investigated the key mathematical properties including boundedness of solutions, the basic reproduction number, and the existence of equilibriums. The model admitted two equilibria: The disease-free and the endemic equilibrium. The disease-free equilibrium was shown to be globally asymptotically stable when $ R_0 < 1 $ and unstable when $ R_0 > 1 $. Forward bifurcation occurred at $ R_0 = 1 $. The endemic equilibrium underwent a Hopf bifurcation, resulting in a stability switch. To design effective awareness-based interventions, the Pontryagin maximum principle was employed to derive optimal control parameters. Numerical simulations were conducted to validate the analytical findings, highlighting the role of awareness-driven control measures in controlling an infectious disease and enhancing public health outcomes.

    Citation: Khalid Aldawsari, Fahad Al Basir. Dynamics of an SEIQHR-based mathematical model for infectious disease with awareness-driven optimal control[J]. AIMS Mathematics, 2026, 11(3): 7659-7686. doi: 10.3934/math.2026315

    Related Papers:

  • In this article, we extended the basic Susceptible-Exposed-Infectious-Quarantined-Hospitalized-Recovered (SEIQHR) compartmental model to the Susceptible-Exposed-Infectious-Quarantined-Hospitalized-Recovered-Awareness (SEIQHRA) framework by incorporating the level of awareness, $ A $, as an additional model population to gain deeper insights into the dynamic process of infectious disease outbreaks, with particular emphasis on awareness-based interventions. Hospitalization, treatment, and quarantining procedures informed by awareness were integrated into this refined model. We investigated the key mathematical properties including boundedness of solutions, the basic reproduction number, and the existence of equilibriums. The model admitted two equilibria: The disease-free and the endemic equilibrium. The disease-free equilibrium was shown to be globally asymptotically stable when $ R_0 < 1 $ and unstable when $ R_0 > 1 $. Forward bifurcation occurred at $ R_0 = 1 $. The endemic equilibrium underwent a Hopf bifurcation, resulting in a stability switch. To design effective awareness-based interventions, the Pontryagin maximum principle was employed to derive optimal control parameters. Numerical simulations were conducted to validate the analytical findings, highlighting the role of awareness-driven control measures in controlling an infectious disease and enhancing public health outcomes.



    加载中


    [1] B. Baral, K. Mamale, S. Gairola, C. Chauhan, A. Dey, R. K. Kaundal, Infectious diseases and its global epidemiology, In: Nanostructured drug delivery systems in infectious disease treatment, Academic Press, 2024, 1–24. https://doi.org/10.1016/B978-0-443-13337-4.00017-3
    [2] J. Huang, J. S. Morris, Infectious disease modeling, Annu. Rev. Stat. Appl., 12 (2025), 19–44. https://doi.org/10.1146/annurev-statistics-112723-034351 doi: 10.1146/annurev-statistics-112723-034351
    [3] P. R. Kumaraswamy, S. Hameed, M. M. Quamar, COVID-19 in Middle East and north africa: Pandemic, impacts and responses, Bloomsbury Publishing, 2025.
    [4] Z. A. Memish, S. Perlman, M. D. V. Kerkhove, A. Zumla, Middle East respiratory syndrome, Lancet, 395 (2020), 1063–1077. https://doi.org/10.1016/S0140-6736(19)33221-0 doi: 10.1016/S0140-6736(19)33221-0
    [5] K. Al-Ahmadi, S. Alahmadi, A. Al-Zahrani, Spatiotemporal clustering of Middle East respiratory syndrome coronavirus (MERS-CoV) incidence in Saudi Arabia, 2012–2019, Int. J. Env. Res. Pub. He., 16 (2019), 2520. https://doi.org/10.3390/ijerph16142520 doi: 10.3390/ijerph16142520
    [6] M. K. Hussain, M. B. Osman, An evaluation of public health surveillance system in ministry of health, Saudi Arabia, Pac. Bus. Rev. Int., 18 (2025), 103–119.
    [7] N. K. Alhumaid, A. M. Alajmi, N. F. Alosaimi, M. Alotaibi, T. A. Almangour, M. S. Nassar, et al., Epidemiology of reportable bacterial infectious diseases in Saudi Arabia, Infect. Dis. Ther., 13 (2024), 667–684. https://doi.org/10.1007/s40121-024-00942-1 doi: 10.1007/s40121-024-00942-1
    [8] M. A. Ryani, Hepatitis management in Saudi Arabia: Trends, prevention, and key interventions (2016–2025), Medicina, 61 (2025), 1509. https://doi.org/10.3390/medicina61091509 doi: 10.3390/medicina61091509
    [9] M. S. Aleyiydi, N. M. Alshiban, A. M. Alajmi, N. F. Alosaimi, M. Alotaibi, M. S. Nassar, et al., Epidemiology of viral infectious diseases reported in Saudi Arabia, Infect. Dis. Ther., 13 (2024), 1893–1905. https://doi.org/10.1007/s40121-024-01014-0 doi: 10.1007/s40121-024-01014-0
    [10] J. Lamwong, P. Pongsumpun, Optimal control and stability analysis of REF12 transmission dynamics with quarantine interventions, Model. Earth Syst. Env., 11 (2025), 233. https://doi.org/10.1007/s40808-025-02413-z doi: 10.1007/s40808-025-02413-z
    [11] M. Navascués, C. Budroni, Y. Guryanova, Disease control as an optimization problem, PLoS One, 16 (2021), e0257958. https://doi.org/10.1371/journal.pone.0257958 doi: 10.1371/journal.pone.0257958
    [12] F. A. Basir, B. Rajak, B. Rahman, K. Hattaf, Hopf bifurcation analysis and optimal control of an infectious disease with awareness campaign and treatment, Axioms, 12 (2023), 608. https://doi.org/10.3390/axioms12060608 doi: 10.3390/axioms12060608
    [13] D. Y. Trejos, J. C. Valverde, E. Venturino, Dynamics of infectious diseases: A review of the main biological aspects and their mathematical translation, Appl. Math. Nonlin. Sci., 7 (2022).
    [14] Y. Kao, P. J. Chu, P. C. Chou, C. C. Chen, A dynamic approach to support outbreak management using reinforcement learning and semi-connected SEIQR models, BMC Public Health, 24 (2024), 751. https://doi.org/10.1186/s12889-024-18251-0 doi: 10.1186/s12889-024-18251-0
    [15] I. Ullah, N. Ali, I. U. Haq, I. Ahmad, M. D. Albalwi, M. H. A. Biswas, Analysis of COVID-19 disease model: Backward bifurcation and impact of pharmaceutical and nonpharmaceutical interventions, Int. J. Math. Math. Sci., 2024 (2024), 6069996. https://doi.org/10.1155/2024/6069996 doi: 10.1155/2024/6069996
    [16] W. O. Kermack, A. G. McKendrick, A contribution to the mathematical theory of epidemics, P. Roy. Soc. A, 115 (1927), 700–721. https://doi.org/10.1098/rspa.1927.0118 doi: 10.1098/rspa.1927.0118
    [17] H. Gaff, E. Schaefer, Optimal control applied to vaccination and treatment strategies for various epidemiological models, Math. Biosci. Eng., 6 (2009), 469–492. https://doi.org/10.3934/mbe.2009.6.469 doi: 10.3934/mbe.2009.6.469
    [18] A. d'Onofrio, M. Iannelli, P. Manfredi, G. Marinoschi, Optimal epidemic control by social distancing and vaccination of an infection structured by time since infection: The COVID-19 case study, SIAM J. Appl. Math., 84 (2024), S199–S224. https://doi.org/10.1137/22M1499406 doi: 10.1137/22M1499406
    [19] W. O. Kermack, A. G. McKendrick, Contributions to the mathematical theory of epidemics, Ⅱ.—The problem of endemicity, P. Roy. Soc. A, 138 (1932), 55–83. https://doi.org/10.1098/rspa.1932.0171 doi: 10.1098/rspa.1932.0171
    [20] S. He, Y. Peng, K. Sun, SEIR modeling of the COVID-19 and its dynamics, Nonlinear Dynam., 101 (2020), 1667–1680. https://doi.org/10.1007/s11071-020-05743-y doi: 10.1007/s11071-020-05743-y
    [21] Y. Kao, P. J. Chu, P. C. Chou, C. C. Chen, A dynamic approach to support outbreak management using reinforcement learning and semi-connected SEIQR models, BMC Public Health, 24 (2024), 751. https://doi.org/10.1186/s12889-024-18251-0 doi: 10.1186/s12889-024-18251-0
    [22] F. Z. Younsi, A. Younsi, M. E. Mekhlouf, Understanding the SEIQR-SF epidemic model system: A comprehensive overview of disease dynamics and control strategies, Bratisl. Med. J., 126 (2025), 2991–3009. https://doi.org/10.1007/s44411-025-00314-2 doi: 10.1007/s44411-025-00314-2
    [23] A. Abta, Optimal Control Strategies in SEIQHR Models for Epidemic Management, Math. Biosci., 250 (2014), 1–12.
    [24] M. Xing, H. Zhan, Y. Ye, R. Lu, Dynamics and combinational optimal control of the SEIQHR epidemic model, Preprint, (2024), https://doi.org/10.21203/rs.3.rs-4207437/v1 doi: 10.21203/rs.3.rs-4207437/v1
    [25] C. Jia, X. Wang, Y. Chen, Complex dynamics of an SIHR epidemic model with variable hospitalization rate depending on unoccupied hospital beds, Math. Comput. Simulat., 229 (2025), 706–724. https://doi.org/10.1016/j.matcom.2024.10.023 doi: 10.1016/j.matcom.2024.10.023
    [26] J. Maurya, K. B. Blyuss, A. K. Misra, Modeling the impact of hospital beds and vaccination on the dynamics of an infectious disease, Math. Biosci., 368 (2024), 109133. https://doi.org/10.1016/j.mbs.2023.109133 doi: 10.1016/j.mbs.2023.109133
    [27] A. Kumar, A. K. Agrawal, Existence of Hopf-bifurcation in a 6-dimensional system, Commun. Appl. Anal., 21 (2017), 119–126. https://doi.org/10.12732/caa.v21i1.7 doi: 10.12732/caa.v21i1.7
    [28] C. C. Chavez, B. Song, Dynamical models of tuberculosis and their applications, Math. Biosci. Eng., 1 (2004), 361–404. https://doi.org/10.3934/mbe.2004.1.361 doi: 10.3934/mbe.2004.1.361
    [29] R. T. Alqahtani, A. Ajbar, Study of dynamics of a COVID-19 model for Saudi Arabia with vaccination rate, saturated treatment function and saturated incidence rate, Mathematics, 9 (2021), 3134. https://doi.org/10.3390/math9233134 doi: 10.3390/math9233134
    [30] F. A. Basir, K. S. Nisar, I. M. Alsulami, A. N. Chatterjee, Dynamics and optimal control of an extended SIQR model with protected human class and public awareness, Eur. Phys. J. Plus, 140 (2025), 152. https://doi.org/10.1140/epjp/s13360-025-06108-3 doi: 10.1140/epjp/s13360-025-06108-3
    [31] W. H. Fleming, R. W. Rishel, Deterministic and stochastic optimal control, Springer Science & Business Media, 2012.
    [32] Y. Guo, T. Li, Fractional-order modeling and optimal control of a new online game addiction model based on real data, Commun. Nonlinear Sci., 121 (2023), 107221. https://doi.org/10.1016/j.cnsns.2023.107221 doi: 10.1016/j.cnsns.2023.107221
    [33] Z. N. Li, Y. L. Tang, Z. Wang, Optimal control of a COVID-19 dynamics based on SEIQR model, Adv. Contin. Discret. M., 2025 (2025), 50. https://doi.org/10.1186/s13662-025-03869-0 doi: 10.1186/s13662-025-03869-0
    [34] S. Tyagi, S. Gupta, S. Abbas, K. P. Das, B. Riadh, Analysis of infectious disease transmission and prediction through SEIQR epidemic model, Nonauton. Dyn. Syst., 8 (2021), 75–86. https://doi.org/10.1515/msds-2020-0126 doi: 10.1515/msds-2020-0126
    [35] N. Avinash, G. B. A. Xavier, A. Alsinai, H. Ahmed, V. R. Sherine, P. Chellamani, Dynamics of COVID-19 using SEIQR epidemic model, J. Math., 2022 (2022), 2138165. https://doi.org/10.1155/2022/2138165 doi: 10.1155/2022/2138165
    [36] T. Hussain, M. Ozair, F. Ali, S. U Rehman, T. A. Assiri, E. E. Mahmoud, Sensitivity analysis and optimal control of COVID-19 dynamics based on SEIQR model, Results Phys., 22 (2021), 103956. https://doi.org/10.1016/j.rinp.2021.103956 doi: 10.1016/j.rinp.2021.103956
    [37] K. Umapathy, B. Palanivelu, R. Jayaraj, D. Baleanu, P. B. Dhandapani, On the decomposition and analysis of novel simultaneous SEIQR epidemic model, AIMS Math., 8 (2023), 5918–5933. https://doi.org/10.3934/math.2023298 doi: 10.3934/math.2023298
    [38] , N. Tuncer, A. Timsina, M. Nuno, G. Chowell, M. Martcheva, Parameter identifiability and optimal control of an SARS-CoV-2 model early in the pandemic, J. Biol. Dynam., 16 (2022), 412–438. https://doi.org/10.1080/17513758.2022.2078899 doi: 10.1080/17513758.2022.2078899
    [39] Y. Li, L. W. Wang, Z. H. Peng, H. B. Shen, Basic reproduction number and predicted trends of coronavirus disease 2019 epidemic in the mainland of China, Infect. Dis. Poverty, 9 (2020), 94. https://doi.org/10.1186/s40249-020-00704-4 doi: 10.1186/s40249-020-00704-4
  • Reader Comments
  • © 2026 the Author(s), licensee AIMS Press. This is an open access article distributed under the terms of the Creative Commons Attribution License (http://creativecommons.org/licenses/by/4.0)
通讯作者: 陈斌, bchen63@163.com
  • 1. 

    沈阳化工大学材料科学与工程学院 沈阳 110142

  1. 本站搜索
  2. 百度学术搜索
  3. 万方数据库搜索
  4. CNKI搜索

Metrics

Article views(804) PDF downloads(299) Cited by(0)

Article outline

Figures and Tables

Figures(11)  /  Tables(2)

Other Articles By Authors

/

DownLoad:  Full-Size Img  PowerPoint
Return
Return

Catalog